ch340g原理图

ch340系列串口下载器原理图
图片尺寸2939x1711
ch340g模块原理图
图片尺寸2339x1654
求ch340g完整原理图
图片尺寸1003x508
求ch340g完整原理图
图片尺寸789x444
ch340g最简原理图ch340应用
图片尺寸815x568
usb转串口ch340各封装官方原理图,pcb参考电路图下载2018-3-23
图片尺寸646x513
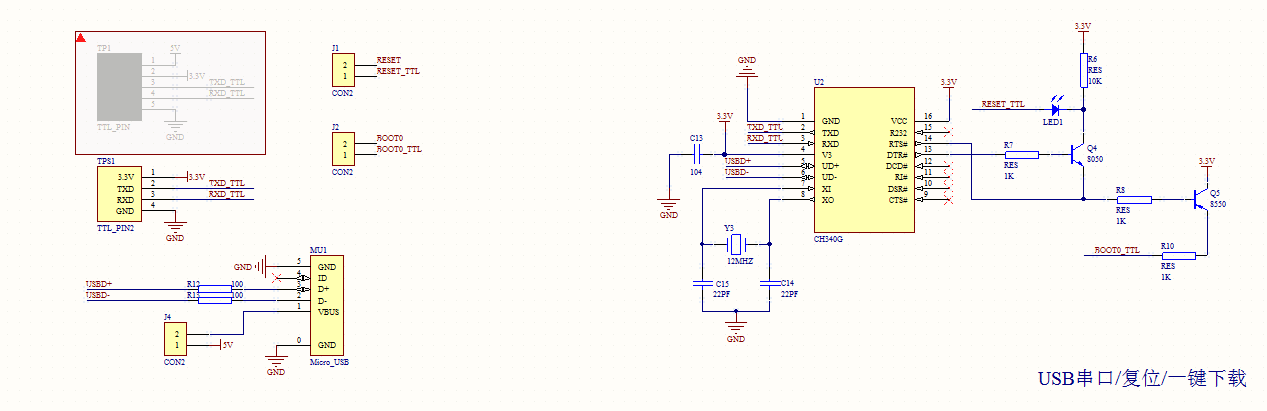
引用正点原子的一键下载电路:在画pcb初期原理图部分,对采用ch340g
图片尺寸952x506
ch340g电路原理图
图片尺寸1207x684
ch340下载接口电路 - csdn
图片尺寸893x474
成都单片机开发改造ch340usb转串口线使之适合33v单片机的方法
图片尺寸1051x730
ch340系列串口下载器原理图
图片尺寸719x458
ch340原理图
图片尺寸1016x442
画了一个ch340usb转ttl的板子
图片尺寸1365x701
ch340电路usb转串口电路usb转ttlusb连接单片机串口
图片尺寸700x341
usbtpyec接口usb转串口模块ch340gad设计硬件原理图pcb封装库文件
图片尺寸1176x780
无法识别用ch340g模块连接起51单片机和电脑并进行串口通信
图片尺寸429x445
求ch340g完整原理图
图片尺寸1267x411
ch340g电路设计注意事项
图片尺寸639x448
使用ch340g的rts和dtr自动下载程序怎样判断是串口通讯还是下载
图片尺寸638x609
usb转串口芯片ch34068系列
图片尺寸1171x699