ch340g封装图

usb转串口芯片ch340
图片尺寸1200x1002
ch340g wch/沁恒 usb转串口芯片 益辉科技
图片尺寸600x304
ch340g最简原理图ch340应用
图片尺寸815x568
ch340g和ch340c封装引脚图
图片尺寸440x197
ch340g电路设计注意事项
图片尺寸639x448
ydook:stm32: ch340g 芯片介绍 usb 转串口芯片
图片尺寸1674x663
ch340g模块原理图
图片尺寸2339x1654
usbtpyec接口usb转串口模块ch340gad设计硬件原理图pcb封装库文件
图片尺寸1176x780
ch340gch340cch340ech340twch沁恒原装usb转串口芯片ch340
图片尺寸1919x1919
51单片机,ch340,检测不到单片机
图片尺寸1016x442
ch340g/usb转串口芯片/wch品牌/sop-16
图片尺寸748x308
小兴教你做平衡小车stm32最小系统设计含ch340n版本
图片尺寸1231x727
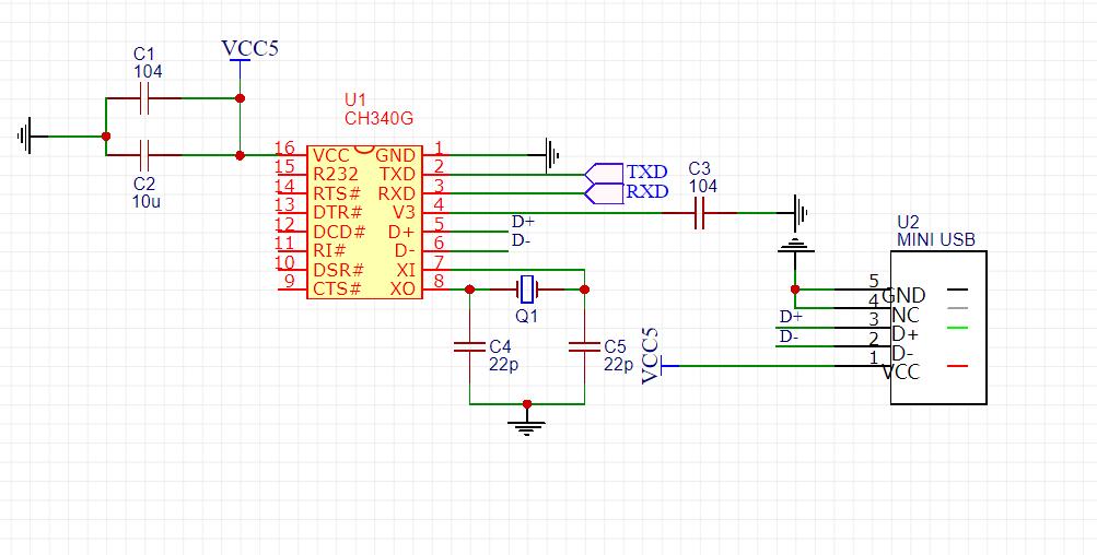
求ch340g完整原理图
图片尺寸1003x508
ch340ch341t引脚图与电路封装形式
图片尺寸778x379
usb转串口ch340各封装官方原理图,pcb参考电路图下载2018-3-23
图片尺寸646x513
求ch340g完整原理图
图片尺寸789x444
全新ic集成 原管 ch340g sop16 wch/usb 转串口驱动 芯片 ic
图片尺寸958x478
ch340g(sop16),ch340c(sop16),ch340b(sop16),ch340n(sop8)-阿里巴巴
图片尺寸800x800
ch340ch341t引脚图与电路封装形式
图片尺寸478x536
ch340系列串口下载器原理图
图片尺寸2939x1711