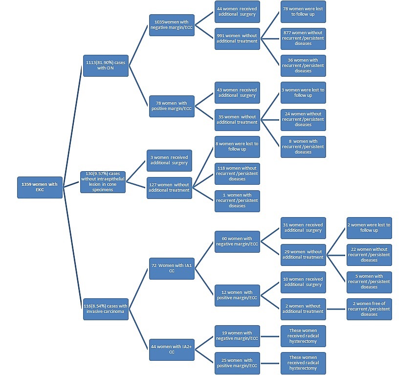
conization

contribution怎么读contribution是什么意思
图片尺寸500x340
术/202219" data-lemmaid="202219">宫颈锥形切除术 /a>术;conization
图片尺寸865x555
excision procedure )ckc(cold knife conization)治疗-leep 或锥切
图片尺寸1270x545
cervicalconization短评
图片尺寸267x400![[精神污染c ] [提问求助] 是就我一个人这样还是全面屏吃fgo大米了?](https://imgs.wantubizhi.com/img/ADDA3C5D760C6828B77B505A29D43E832E63BB46B8CC956A1C5BA6738747550BBB1428A3038C9E1CEB92DE445CC16185986678CBCBE3F6B3C3FCFE58099FF9A9E81292EF469A5083E3891C10191EE3E8BBD857E9268008E409FF56DD7D466A62)
[精神污染c ] [提问求助] 是就我一个人这样还是全面屏吃fgo大米了?
图片尺寸1920x960
商业照片: 改善 · 颜色 · 周期 · 签署 · 图像 · 呈现
图片尺寸600x600
诊 断 宫颈锥切术:conization of the cervix 氮激光肿瘤固有荧光诊断
图片尺寸1024x768
六棵松官方网站
图片尺寸581x804
大成管理员
图片尺寸893x536
congratulations forex quiz winners!
图片尺寸500x279
conization using an electrosurgical knife for cervical
图片尺寸853x767
newagecalmmusic
图片尺寸300x300
crucial conversations, second edition
图片尺寸532x800
highland elementary
图片尺寸500x182
ai蒦j(炃"zw
图片尺寸699x908
英文原版书单crucial conversation,挽救99%的人际沟通危机
图片尺寸600x917
coase theorem
图片尺寸1366x868
content approach
图片尺寸1200x800
一元转股与平价转股的税务风险
图片尺寸1200x799
开学季我和我的校园摄影大赛获奖名单公示
图片尺寸1600x636