ddr3内存条维修电路图

是笔记本电脑中ddr内存供电电路,该电路中的电源控制芯片为max8632
图片尺寸1152x1290
求高手指点 ddr2怎样屏蔽板载内存-迅维网-维修论坛
图片尺寸1738x1324
跪求ddr2 ddr3内存供电图纸-迅维网维修论坛
图片尺寸968x358
memory内存电路图
图片尺寸500x312
ddr3读写测试_xc7vx690tffg1927-2 (active)实验
图片尺寸1426x844
4个ddr3原理图上的地址线,控制线和bank线为什么要接到用100欧姆分压
图片尺寸870x683
ddr3 内存电路济南磐龙贴 - 济南磐龙笔记本交换机工控机维修服务中心
图片尺寸964x567
理解内存类原理图 - kumata - 博客园
图片尺寸1094x681
ddr3 内存电路济南磐龙贴 - 济南磐龙笔记本交换机工控机维修服务中心
图片尺寸904x555
ddr3_dramrst#复位拉低求助!-迅维网-维修论坛
图片尺寸1077x576
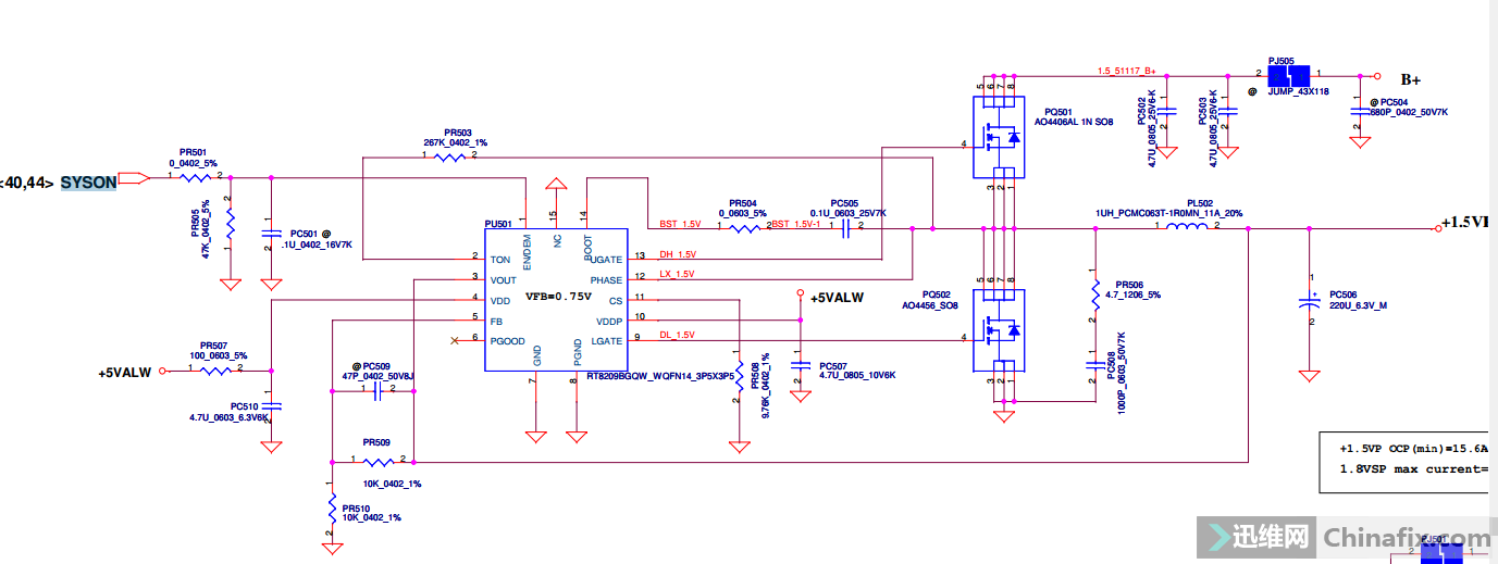
内存供电
图片尺寸1377x519
将保护隔离电路提供的供电转换为ddr3内存所需的1
图片尺寸1879x2734
ddr3 内存电路济南磐龙贴 - 济南磐龙笔记本交换机工控机维修服务中心
图片尺寸915x424
ddr3内存测试要点图文分析贴 - 济南磐龙笔记本交换机工控机维修服务
图片尺寸1024x343
ddr3引脚定义-迅维网-维修论坛
图片尺寸987x573
内存.png
图片尺寸1147x513
ddr3引脚定义-迅维网-维修论坛
图片尺寸1213x663
xilinx mig 控制ddr3 so-dimm内存条(一):内存条so-dimm规范与内存
图片尺寸675x832
ddr3内存测试要点图文分析贴 - 济南磐龙笔记本交换机工控机维修服务
图片尺寸601x632
ddr3 内存电路济南磐龙贴 - 济南磐龙笔记本交换机工控机维修服务中心
图片尺寸852x249