domestication归化

特征处理之(二):无量纲化和哑编码
图片尺寸1308x584
数据特征处理之数值型数据归一化
图片尺寸470x275
机器学习数据预处理——标准化/归一化方法总结
图片尺寸1600x600
批量归一化batchnormalization
图片尺寸1275x604
第二次作业卷积神经网络part1
图片尺寸2880x1800
foreignization and domestication vs literal translation and
图片尺寸1080x810
神经网络图像输入零均值化的作用
图片尺寸1079x440
分享篇用体外手段分析蛋白sumo化修饰位点
图片尺寸979x837
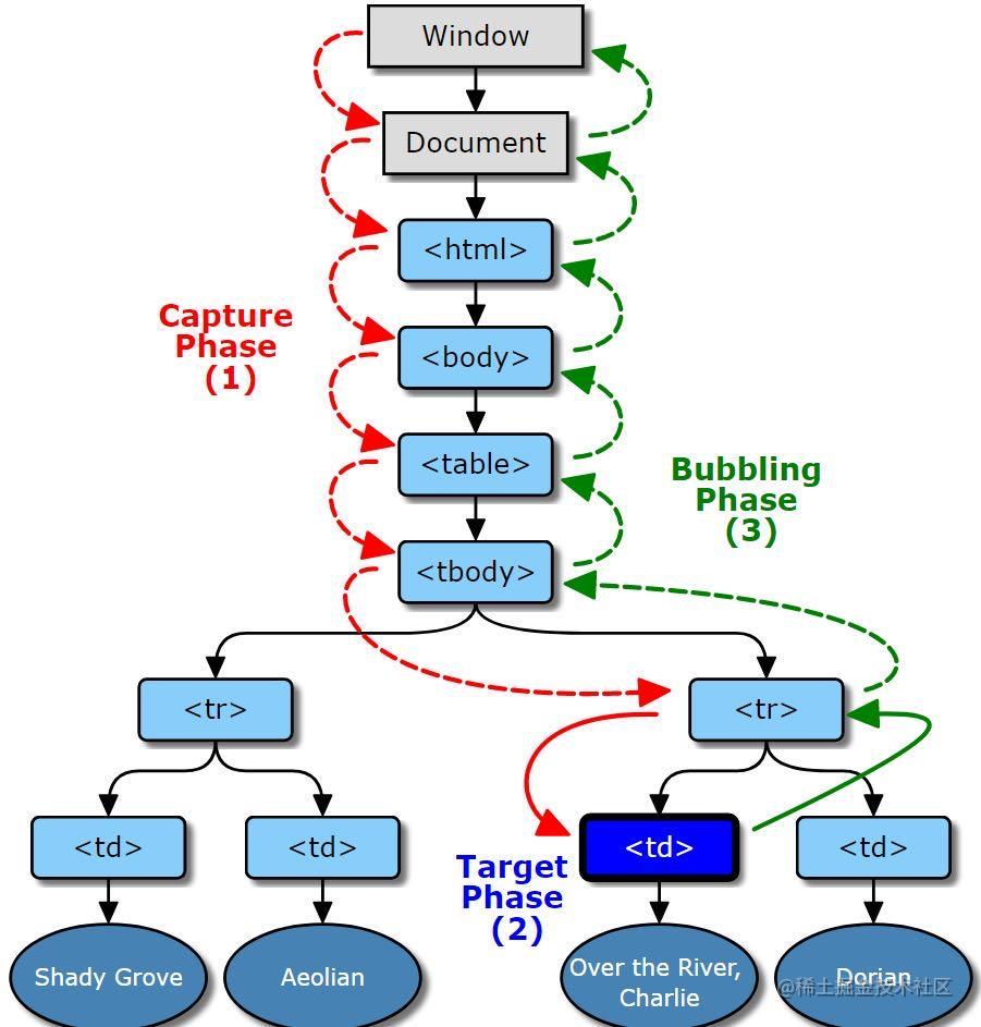
dom事件模型和事件委托
图片尺寸901x943
一篇文章带你了解泛素化
图片尺寸640x757
见过猪跑,吃过猪肉,但你未必真的懂猪
图片尺寸1080x724
批归一化batchnormalization
图片尺寸827x361
042【data domestication】【iohanna nicenboim, 2014】99该项目用
图片尺寸1080x718
80异步js时间线dom元素克隆
图片尺寸1100x604
归化及异化
图片尺寸1080x810
jsdom文档对象模型
图片尺寸614x428
归化与异化翻译domesticationorforeignismorientedskillsdoc
图片尺寸860x1216
000 years ago 97,119, probably through multiple domestication
图片尺寸600x748
dom的操作
图片尺寸1289x613
ub泛素化和sumo化
图片尺寸850x630