ds18b20电路

ds18b20是美国dallas公司生产的单总线数字温度传感器
图片尺寸1575x571
ds18b20做的温度检测
图片尺寸993x405
树莓派基础实验25:ds18b20温度传感器实验_树莓派做ds
图片尺寸1248x1154
基于单片机控制的温度(利用ds18b20)检测与报警系统的
图片尺寸587x622
关于ds18b20问题
图片尺寸797x575
在这里插入图片描述
图片尺寸399x269
这电路图ds18b20能正常工作吗我来帮他解答
图片尺寸382x378
产品解答 干变温控器 ds18b20温度传感器测温系统的研
图片尺寸873x743
ds18b20温度传感器引脚排列原理电路图
图片尺寸397x329
在这里插入图片描述
图片尺寸978x395
ds18b20温度传感器的工作原理_基于ds18b20的温度报警
图片尺寸427x467
2,原理图
图片尺寸289x289
硬件电路
图片尺寸1238x693
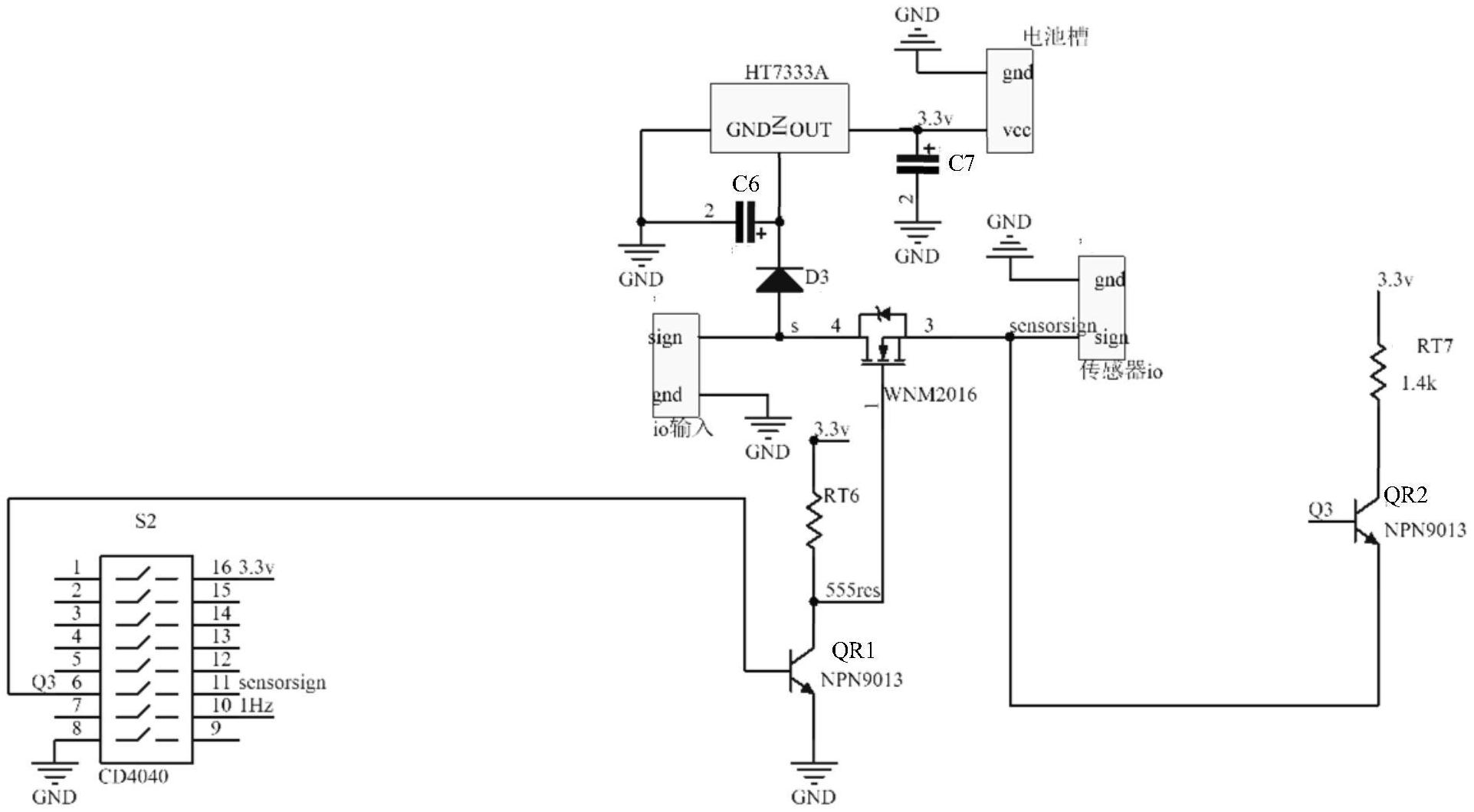
一种用于ds18b20温度传感器的总线信号隔离电路
图片尺寸1923x1060
ds18b20模块电路
图片尺寸519x316
ds18b20 的问题(电源模块)
图片尺寸1129x363
谁那儿有基于fpga的数字温度传感器设计原理图,外围电路怎么连?
图片尺寸449x588
stm32学习:ds18b20温度传感器与四位数码管显示-物
图片尺寸409x269
数字温度传感器ds18b20介绍普通与寄生电源
图片尺寸692x289
温度传感器ds18b20 中文资料
图片尺寸542x358