edcs

两种edcs的结构
图片尺寸640x459
人类癌症与免疫治疗发展史
图片尺寸1080x919
从改善生态环境质量和环境风险管理的角度看,新污染物
图片尺寸810x608
与妈妈孕期接触这些物质有关|science|大脑|细胞|化学|混合物|edcs
图片尺寸640x279
limited edition: australian edcs from smoko design
图片尺寸1193x716
pops),内分泌干扰物(endocrine disrupting chemicals,edcs),药物与
图片尺寸576x396
科学前沿加速康复的大脑兴奋剂tms和tdcs
图片尺寸469x328
停用类雌激素成分(又称:edcs) 但检测结果真滴超级打脸 虽然
图片尺寸602x602
幻若琳专用于奔驰改装英文字母贴mercedes-benz车标后
图片尺寸800x800
生物电信号和机械力对心肌细胞特性的控制_nfatc_心脏_edcs
图片尺寸1080x585
内分泌干扰物 endocrine disruptors chemicals,edcs
图片尺寸1080x810
groomsman
图片尺寸1080x1439
100发现顶刊首次证实微塑料对人有害这种情况死亡风险升高35倍
图片尺寸1041x523
平时尽量避免这4个行为,别太放纵了_雌激素_患者_阿姨
图片尺寸640x360
2023年水污染控制与水资源利用热点回眸科技导报
图片尺寸616x612
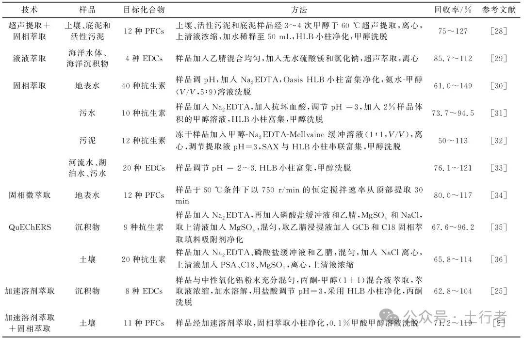
新污染物的污染现状及其检测方法研究进展
图片尺寸1080x587
新污染物的污染现状及其检测方法研究进展
图片尺寸1080x697
100发现顶刊首次证实微塑料对人有害这种情况死亡风险升高35倍
图片尺寸903x561
edcs对生物的危害主要体现在对生殖系统,免疫系统,神经系统的干扰及
图片尺寸1080x839
人类_水垢_环境
图片尺寸1080x348