emsa

非放射性emsa
图片尺寸590x386
emsa凝胶迁移二
图片尺寸1311x972
求助: emsa的阻滞带位置不太正常
图片尺寸583x594
化学发光法emsa试剂盒
图片尺寸720x544
emsa探针生物素标记试剂盒 20次
图片尺寸360x272
凝胶迁移实验emsa实验方法
图片尺寸608x721
凝胶迁移或电泳迁移率实验(emsa)是一种研究dna结合蛋白和其相关的dna
图片尺寸312x283
emsa爱慕莎德国原厂配件内胆密封圈
图片尺寸960x960
最近做了emsa,用的是pierce的试剂盒.
图片尺寸692x411
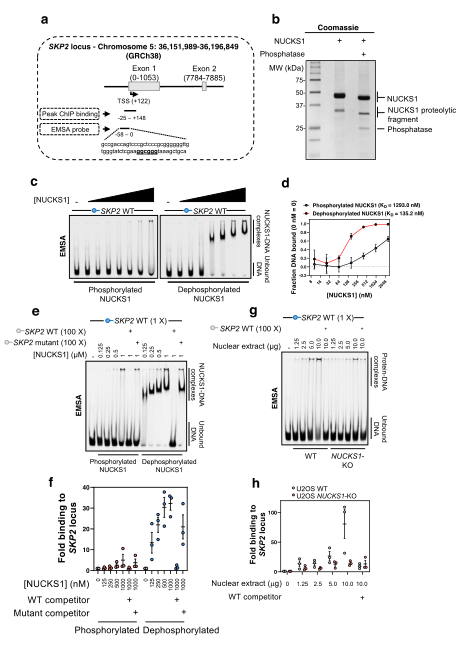
更全面地了解nucks1对skp2的调控,作者采用了电泳迁移率测定(emsa)
图片尺寸473x646
化学发光emsa试剂盒简介
图片尺寸431x267
验证性emsa
图片尺寸491x310
emsa凝胶迁移实验常见问题解析
图片尺寸750x236
04凝胶迁移实验emsa视频课件identificationoftissuespecificdna
图片尺寸800x1068
emsa实验问题求助求助求助啊
图片尺寸900x737
emsa super shift一直出不来,其它的都出来了,不知道该怎么办
图片尺寸670x730
北京林业大学尹伟伦院士/夏新莉教授研究组揭示杨树抗旱新机制
图片尺寸550x537
凝胶迁移或电泳迁移率实验emsa
图片尺寸640x704
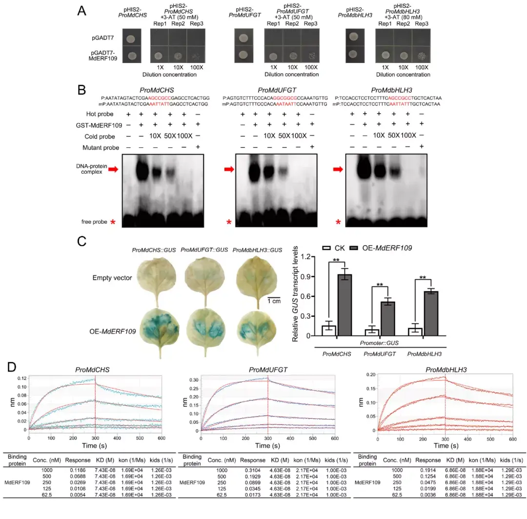
plantcell北京农学院姚允聪田佶课题组揭示光诱导lncrn
图片尺寸1080x1063
凝胶迁移实验(emsa)
图片尺寸2686x2616