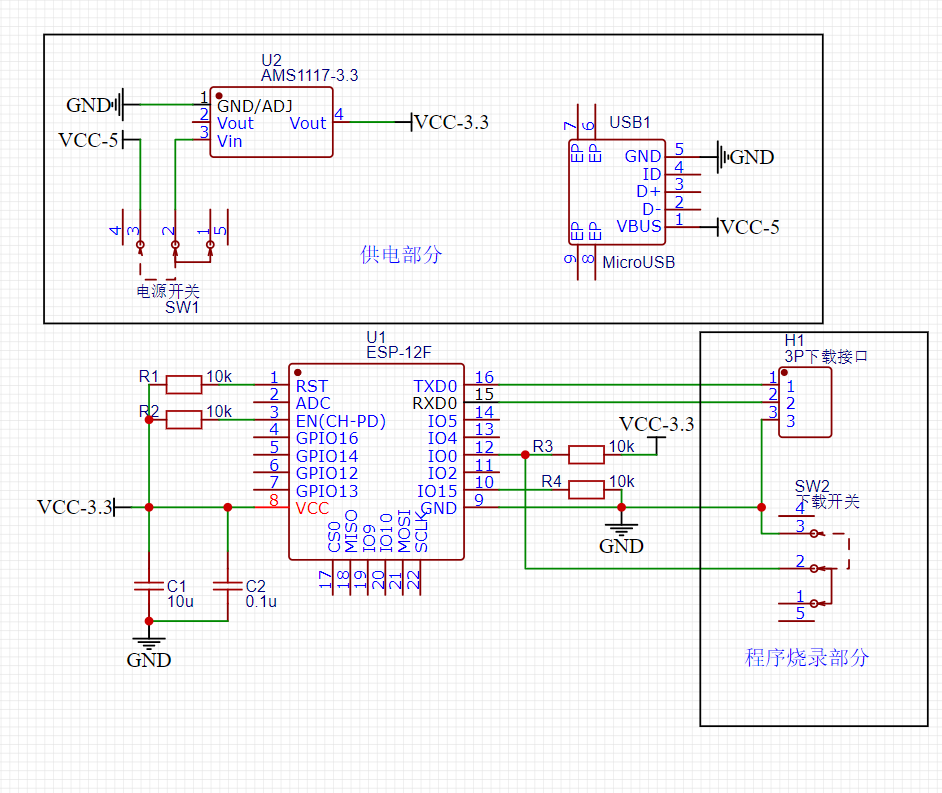
esp8266模块电路图

从软件到硬件搭建一个微信小程序控制esp8266的项目,自定义通讯协议
图片尺寸1256x686
esp8266工作电路以及外部驱动电路
图片尺寸694x507
【精选】esp8266 学习_esp8266下载器电路_xinhard的博客-csdn博客
图片尺寸952x578
esp8266ex电路设计
图片尺寸842x743
esp8266使用指南一模块简介
图片尺寸1040x684
esp8266无人机原理图 pcb合集-腾讯云开发者社区-腾讯云
图片尺寸1080x674
物联网esp8266原理图
图片尺寸1966x1755
esp8266 模块原理图
图片尺寸1245x798
4,esp8266模块
图片尺寸847x437
网红iotwifi模组esp8266的最小系统板外围电路
图片尺寸758x451
esp8266的电路原理图免费下载
图片尺寸1060x615
esp8266软件复位后连不上服务器wifi神器esp8266自动下载电路设计
图片尺寸1080x397
ydookesp8266模块设计电路图
图片尺寸1283x907
esp8266 wifi物联网智能插座—硬件功能_不脱发的程序猿的博客-csdn
图片尺寸833x531
esp8266硬件平台
图片尺寸942x793
esp8266电路电平紊乱
图片尺寸924x489
esp8266 wifi模块的使用说明资料免费下载-电子电路图,电子技术资料
图片尺寸602x393
esp8266模块可拆卸 该开发板可以作为烧录程序的底板
图片尺寸1264x905
esp8266模组电路图
图片尺寸984x732
wifi电路 wifi部分包括esp8266 wifi模组供电电路,串口通信电路
图片尺寸812x294