esp8266wifi模块电路图

网红iotwifi模组esp8266的最小系统板外围电路
图片尺寸758x451
嵌入式硬件介绍一esp8266wifi模块介绍以esp826612f为例
图片尺寸1834x982
wifi电路 wifi部分包括esp8266 wifi模组供电电路,串口通信电路
图片尺寸812x294
esp8266 wifi模块的使用说明资料免费下载-电子电路图,电子技术资料
图片尺寸602x393
esp8266 wifi物联网智能插座—硬件功能
图片尺寸833x531
物联网esp8266原理图
图片尺寸1966x1755
使用esp8266做wifi转dmx模块
图片尺寸650x444
ydookesp8266模块设计电路图
图片尺寸1283x907
esp8266 模块原理图
图片尺寸1245x798
wifi转串口模块esp8266 (原理图 pcb)已验证ad版- 电路图下载 - 21ic
图片尺寸632x423
esp8266ex电路设计
图片尺寸1417x872
原理图比较简单,注意esp8266模块的tx和rx引脚需要连接到stc15w104的p
图片尺寸2735x1564
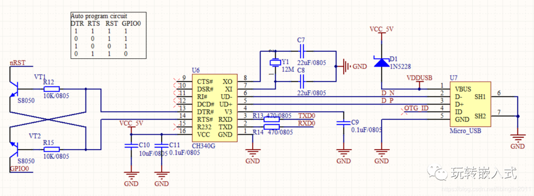
esp8266软件复位后连不上服务器wifi神器esp8266自动下载电路设计
图片尺寸1080x397
esp8266最小系统板
图片尺寸700x401
esp8266无人机原理图 pcb合集-电子发烧友网
图片尺寸1080x674
原料&工具 esp8266-12e/12f 模块 oled显示屏 0.96寸,1.
图片尺寸1098x508
ydookesp8266模块设计电路图
图片尺寸1062x907
wifi模块
图片尺寸1082x684
esp8266模组电路图
图片尺寸984x732
stm32esp8266wifi模块实现
图片尺寸477x349