ev1527电路图

ev1527发射电路
图片尺寸945x942
ev1527编码芯片的应用及解码方法
图片尺寸825x586
ev1527用声表稳频电路的调试方法
图片尺寸728x297
ev1527编码芯片的应用及其解码方法
图片尺寸2150x891
基于ev1527编码芯片的应用及其解码方法
图片尺寸838x493
ev1527应用电路详解
图片尺寸783x451
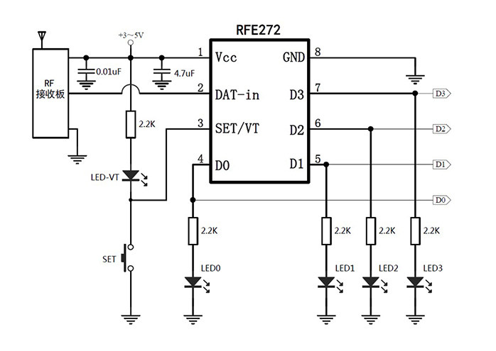
解码芯片遥控开关学习型ev1527rfe272替代pt2272集成电路ic
图片尺寸698x495
ev1527
图片尺寸750x400
zwd824四路无线遥控解码芯片ev1527射频接收ic无线开关插座灯方案(图1
图片尺寸1327x778
无线编解码电路 ev1527 sop8
图片尺寸570x218
我想问遥控开关
图片尺寸1345x1189
ev1527编码芯片的应用及其解码方法周景迁pdf
图片尺寸860x1298
tdh6300--ev1527的解码芯片如何在单片机上应用?
图片尺寸502x436
国芯思辰|中微爱芯aip1527,可替代立锜的rt1527,ev的ev1527._方案
图片尺寸541x329
ev1527无线遥控编码芯片 兼容fp527 hs1527射频遥控器专用
图片尺寸1119x503
有电路图请帮忙详细解释一下!
图片尺寸1089x794
电脑开关电源电路图大全
图片尺寸960x1357
evd电路图
图片尺寸1158x872
tny274pn explodes after removing one of noise su
图片尺寸1020x432
用于工业控制的1.25w电源电路设计
图片尺寸949x499