explain名词

mysql的explain详解
图片尺寸599x556
explain什么意思
图片尺寸1600x1131
78说明除了explain你还能想到什么04
图片尺寸909x606
explain用法和结果分析
图片尺寸662x467
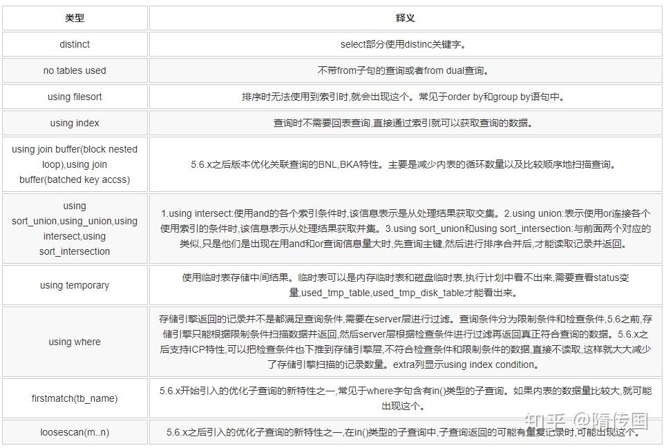
explain的名词
图片尺寸640x382
explain的名词
图片尺寸640x389
explain (名词)_______________ defence 3
图片尺寸1080x810
explain的名词形式
图片尺寸647x430
explain名词英语
图片尺寸635x394
explain的意思是什么意思
图片尺寸1042x584
写出动词的用法(横线线写出汉语意思) 1 respect
图片尺寸496x702
explain详解 - 知乎
图片尺寸648x418
explain素材
图片尺寸550x546
explain名词:有没有什么英语的动词变成名词是需要改变的字母的?
图片尺寸650x350
explain名词英语是什么
图片尺寸1080x810
mysqlexplain不能再全了
图片尺寸964x649
mysql explain中的名词解释
图片尺寸1171x255
explain的用法
图片尺寸800x320
mysqlexplain不能再全了
图片尺寸916x343
explain名词英语
图片尺寸640x256