foxo1

foxo1 links insulin resistance to proinflammatory
图片尺寸1280x1186
pnas白丽教授课题组揭示了foxo1在inkt细胞不同功能亚
图片尺寸989x520
foxo1 is crucial for sustaining cardiomyocyte metab
图片尺寸1280x871
《科学》:癌细胞果真不做赔本买卖!
图片尺寸1080x882
western blot analysis of foxo1a on different
图片尺寸650x532
文献速递-foxo1可用于横纹肌肉瘤的分类
图片尺寸910x674
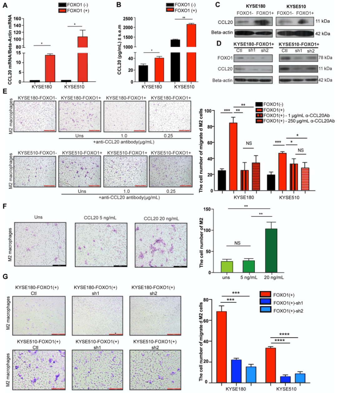
【进展】foxo1促进食管鳞癌中m2巨噬细胞浸润和进展
图片尺寸1080x1260
foxo1 links insulin resistance to proinflammatory
图片尺寸684x1280
foxo1磷酸化对低氧下大鼠骨骼肌细胞蛋白质合成和分解的影响
图片尺寸783x260
foxo1磷酸化对低氧下大鼠骨骼肌细胞蛋白质合成和分解的影响
图片尺寸850x460
高龄_研究_女性
图片尺寸1080x810
【医学与健康科技创新工程进展快报 第70期】 药物研
图片尺寸600x537
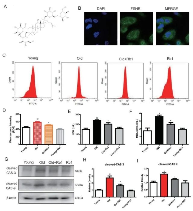
于洋等揭示人参皂苷rb1通过akt-foxo1相互作用抑制氧
图片尺寸641x700
pten通过pi3k-akt-foxo1途径调节bach1/maff转录调
图片尺寸615x447
foxo1 links insulin resistance to proinflammatory
图片尺寸1280x1142
foxo1 抗体 (forkhead box o1)
图片尺寸810x610
9461 phospho-foxo1 (ser256) antibody
图片尺寸520x350
foxo1, a potential therapeutic target, regulates
图片尺寸378x333
【进展】foxo1促进食管鳞癌中m2巨噬细胞浸润和进展
图片尺寸1080x1003
foxo1磷酸化对低氧下大鼠骨骼肌细胞蛋白质合成和分解的影响
图片尺寸696x296