gene杂志

杂志月刊comicgene2022年3月号封面公开
图片尺寸640x919
杂志comicgene2022年6月号封面公开
图片尺寸640x919
新刊上线丨《engineering》2024年3月刊_新浪财经_新浪网
图片尺寸595x794
中国日报genetechboostsabilityofcropstogrowinpoorsoil
图片尺寸1216x2028
杂志月刊comicgene2022年3月号封面公开
图片尺寸640x903
杂志「comicgene」2022年6月号封面公开
图片尺寸640x409
human gene therapy 人类基因治疗医学学术论文杂志期刊2015/1
图片尺寸1200x1200
中华商务图书专营店的优惠券大全—the gene: an intimate history
图片尺寸800x800
论文选集 | 女性健康与癌症的前沿研究_免疫_预后_风险
图片尺寸331x453
gene和genes傻傻分不清楚一文为你解析究竟该选谁
图片尺寸576x768
杂志comicgene2022年6月号封面公开
图片尺寸640x466
广西医科大学药学院院长黄仁彬存在十余篇因大量图片重
图片尺寸1800x1060
漫画杂志月刊comicgene2022年1月号封面图公开
图片尺寸640x920
门面# 【官方92】240222 更新成训相关 sweet venom engene
图片尺寸480x640
这十款药物今年有望获fda批准
图片尺寸634x902
中文大学于君教授团队合作在cell metabolism(if=29)杂志发表原创论文
图片尺寸1080x659
在《nature communications》杂志发表题为"a landscape of gene
图片尺寸987x440
我上杂志啦!要成为又美又飒的程序媛!
图片尺寸1080x810
1月16日,生物医学研究院许杰课题组在cell reports medicine杂志上
图片尺寸598x330
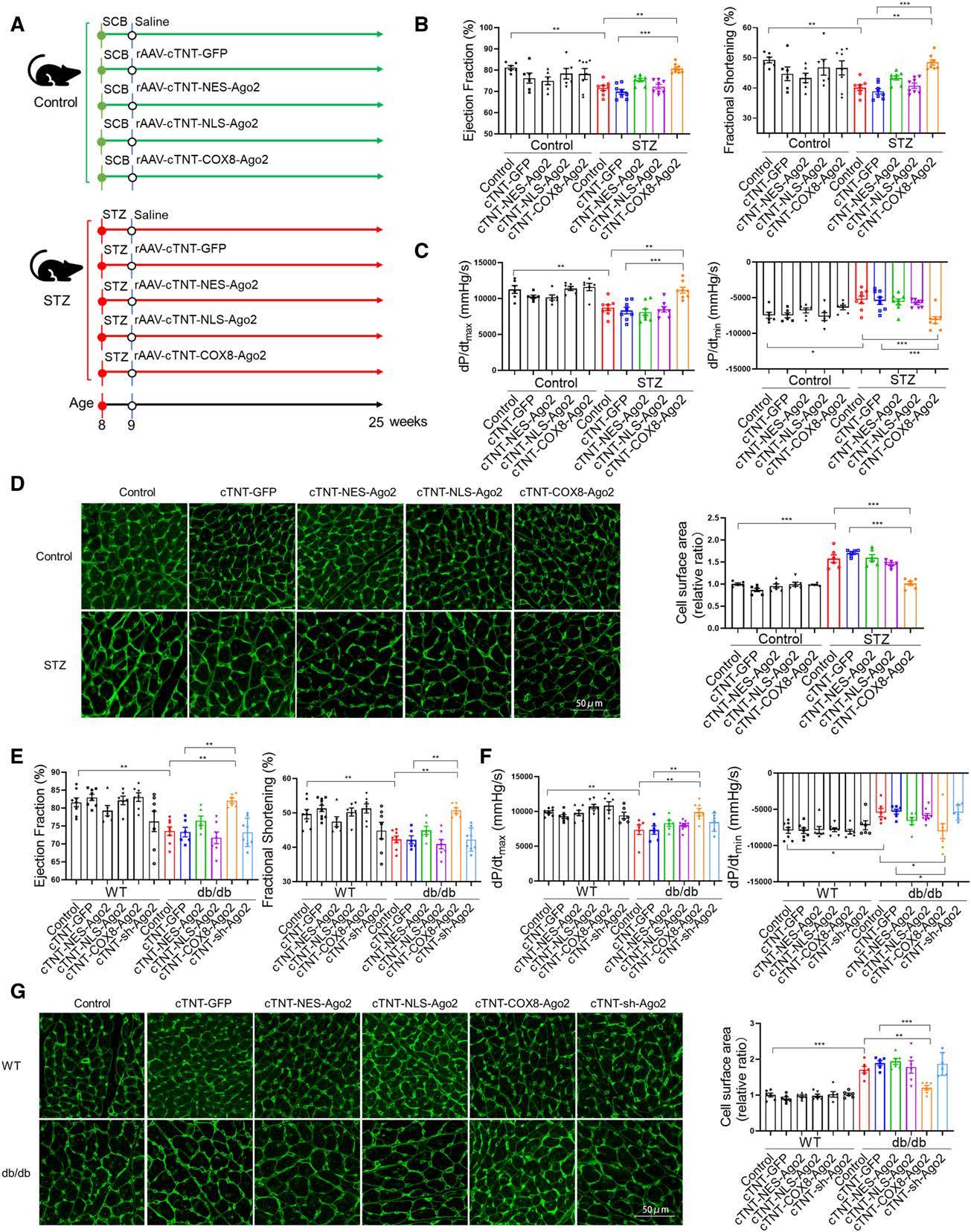
8 ) i 华中科技大学同济医院研究团队揭示糖尿病_ago_线粒体_细胞器
图片尺寸1305x1656