gibbs图

400°c时pt-auag系合金萃取量成分分布(at.%)的gibbs三角形图
图片尺寸1000x957
在一定温度下ab二元系中a相和b相的摩尔gibbs自由能随浓度变化曲线如
图片尺寸669x670
em>gibbs /em>
图片尺寸408x210
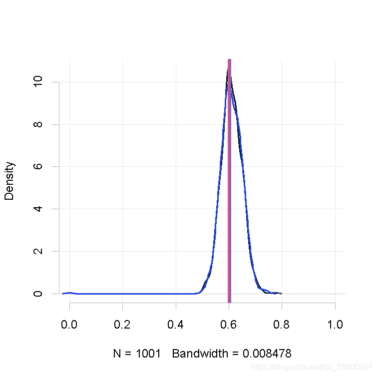
gibbs采样
图片尺寸6480x4320
matlab入门篇——吉布斯(gibbs)现象ppt
图片尺寸1080x810
图 4 艾比湖流域水样的水化学阴离子和阳离子gibbs图 fig.
图片尺寸793x356
figure gibbs plots explain groundwater chemistry and geochemi
图片尺寸660x450
bengio最新论文提出gibbsnet深度图模型中的迭代性对抗推断
图片尺寸681x244
mechanism controlling the chemistry of groundwater (after gibbs
图片尺寸942x512
以上是推导gibbs不等式的重要基础函数图像
图片尺寸502x825
浅谈gibbssamplinglda实验
图片尺寸901x432
gibbs
图片尺寸638x479
在t1温度时,a-b形成规则溶液,其摩尔gibbs自由能随浓度变化曲线如下图
图片尺寸689x528
1970mechanisms controlling world water chemistry(gibbs)
图片尺寸1474x1993
gibbs分布67
图片尺寸950x484
t, p g t, p e 0 系统的gibbs自由能和ξ的关系
图片尺寸1082x582
为验证gibbs吸附公式,有人做了下述实验:在25℃下用特制的刮片机在.
图片尺寸444x191
径向变薄切削与切削厚度控制,提升航空结构件加工效率的gibbscam软件
图片尺寸1052x727
2.如何通过gibbs抽样训练lda模型
图片尺寸1594x900
方法方差分量的metropolishastingsmh吉布斯gibbs采样比较分析
图片尺寸753x753