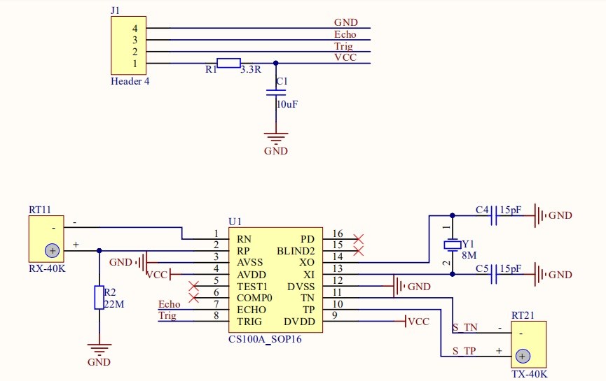
hc-sr04原理图

求助,hc-sr04超声波模块上单片机的内部程序
图片尺寸1317x915
hc-sr04超声波测距模块的单片机驱动程序与元件清单
图片尺寸992x1403
hc-sr04原理图.png
图片尺寸1366x768
基于51单片机hc-sr04超声波测距带温度补偿 - 知乎
图片尺寸1295x802
hc-sr04超声波测距模块的资料合集免费下载包括了:程序和原理图及说明
图片尺寸822x474
详解超声波测距模块hc-sr04的使用
图片尺寸860x656
超声波测距模块工作原理_hc-sr04模块详解
图片尺寸567x333
hc-sr04超声波测距模块ad格式计硬件原理图 pcb工程文件
图片尺寸881x537
51单片机hcsr04超声波测距原理图pcb文件与程序源码
图片尺寸730x361
hc-sr04超声波_原理图里面有个三极管不知道是具体什么型号
图片尺寸1437x811
hc-sr04 测距原理
图片尺寸967x542
请教一些关于超声波测距模块hcsr04的问题
图片尺寸1649x721
hc-sr04超声波测距模块的单片机驱动程序与元件清单
图片尺寸1284x844
hc-sr04超声波_原理图
图片尺寸785x704
hc-sr04 超声波原理图讲解与时序分析与arduino使用
图片尺寸1361x703
2020款 hc-sr04 hc-sr04p 超声波测距模块 测距传感器模块
图片尺寸865x545
求助,hc-sr04超声波模块上单片机的内部程序
图片尺寸1600x1449
超声波hc-sr04模块原理图_hc-sr04原理图-csdn博客
图片尺寸610x560
hc_sr04电路原理图
图片尺寸1169x551
基于单片机的水位检测仪设计hcsr041602uartadc
图片尺寸283x312