incept

分红配股
图片尺寸1126x835
inceptos vestibulum ipsum elit
图片尺寸1920x1291
人事招聘专员
图片尺寸3508x2480
inceptos orci hac libero
图片尺寸1425x1900
标致incept概念车发布,造型设计的指向标!
图片尺寸2276x1280
标致incept概念车发布,造型设计的指向标!
图片尺寸2281x1280
fae实习生
图片尺寸800x337
海外直订the white council - inceptus 白色委员会-始魂
图片尺寸800x800
标致incept概念车发布,造型设计的指向标!
图片尺寸2097x1280
bikeincept
图片尺寸658x551
bikeinceptpt3
图片尺寸658x250
bikeincept
图片尺寸658x271
inceptive图片
图片尺寸300x300
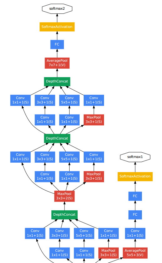
inception系列inceptionv1goolenetinceptionv2inceptionv3inception
图片尺寸517x839
bikeincept pt2
图片尺寸658x252
incept-paprika.jpg
图片尺寸1000x750
bikeincept pt3
图片尺寸658x243
bikeincept
图片尺寸658x276
深度学习方法(十一):卷积神经网络结构变化——google incepti
图片尺寸844x442
bikeincept pt2
图片尺寸658x226