ir2104

求助:ir2104 mos管步进电机驱动电路分析
图片尺寸856x562
有关ir2104的自举电容和nmos选择问题
图片尺寸1002x706
木排raftie
图片尺寸794x529
有关ir2104的自举电容和nmos选择问题
图片尺寸847x668
ir2104s 驱动ic-云汉xc国际代理全线售出原装ic库存,拍前请先303
图片尺寸1200x1600
1在原来的基础上修改了一点错误,并且微调了丝印的布局ir2104可以更换
图片尺寸2127x2664
ir2104做的h桥这样波形如何解
图片尺寸1984x1488
stm32ir2104s的h桥电机驱动电路详解
图片尺寸1029x497
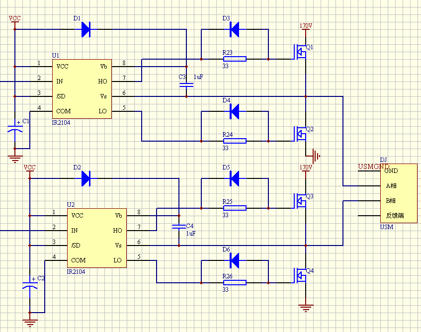
求助ir2104半桥驱动电路
图片尺寸768x388
ir2104电机驱动
图片尺寸1531x776
采用ir2104ir2101irfp4468的20安培h桥直流电机驱动器具有电流和故障
图片尺寸700x539
求助想了两天了ir2104加mos的驱动原理
图片尺寸861x537
ir2104smos管电机驱动板ad原理图pcb封装库文件
图片尺寸912x485
首先确定使用芯片tl494作为buck电路控制开关的信号发生器,ir2104发出
图片尺寸796x503
零式未来大课堂数字示波器的工作原理之数字存储示波器dso
图片尺寸544x380
在这里给大家介绍的是 ir 公司的 ir2104,因为 ir 公司号称功率半导体
图片尺寸640x542
stm32ir2104s的h桥电机驱动电路详解
图片尺寸651x684
基于ir2104的直流电机10ampsh桥详细说明
图片尺寸555x348
栅极驱动器infineonir2104pbf
图片尺寸640x640
ir2104sir2104strpbf贴片
图片尺寸1000x1000