ir2110

ir2110的高端,栅源极电压峰值为8v.为什么呢?自举电容从0.
图片尺寸834x470
主题帖
图片尺寸1049x631
pic18f6585t-i/pt 封装lqfp-64 mic/美国微芯全新
图片尺寸360x360
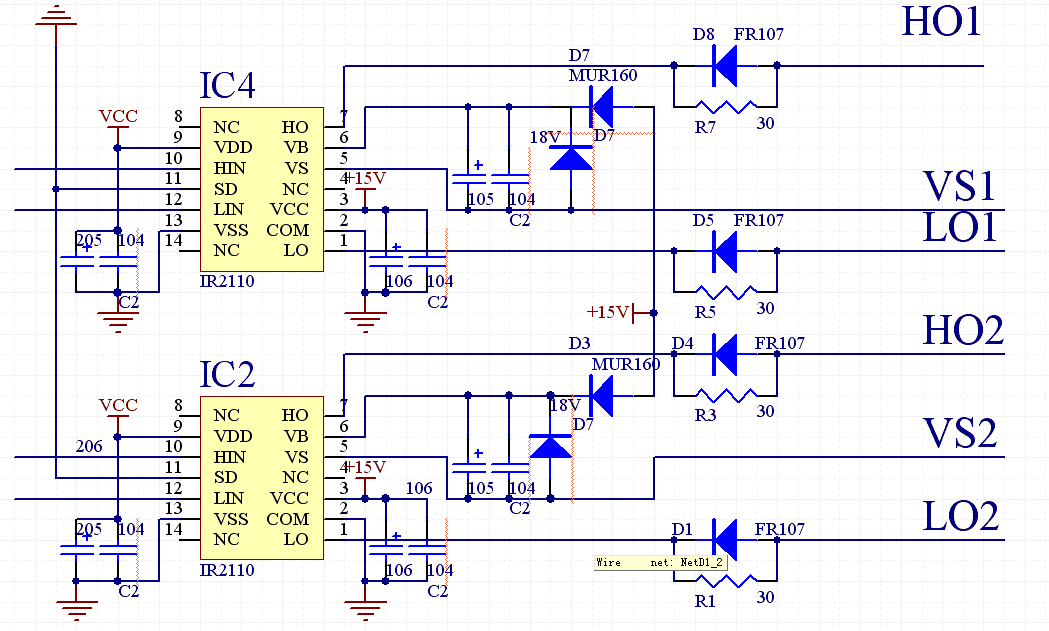
ir2110的地线怎么接啊
图片尺寸539x326
ir2110驱动mosho输出一直为高10v左右是何问题附电路图
图片尺寸1197x687
原装ir2110strpbf soic-16 500v高侧和低侧栅极驱动器ic芯片-阿里巴巴
图片尺寸360x360
ir2110
图片尺寸444x208
逻辑芯片sn74ac00nsr sn74ac00 sn74ac00nsr sop-14-阿里巴巴
图片尺寸360x360
21_电路
图片尺寸1488x1084
ir2010s ir2010strpbf 全新原装 ir2110s ir2110st rpbf芯片sop16
图片尺寸360x360
纯正弦波逆变器驱动板egs002 "eg8010 ir2110" 驱动模块-阿里巴巴
图片尺寸800x800
stm8s105 stm8s105k4t6c lqfp32 原装st/意法8
图片尺寸360x360
求助ir2110s驱动时igbt时电压加到一定电压时出现上下桥臂微直通现象
图片尺寸600x338
pic18f14k22-i/ss原装pic18f14k50-i/ss pic18l
图片尺寸360x360
直插l7809abd2t-tr l7809abd2t to-263 线性稳压
图片尺寸360x360
纯正弦波逆变器驱动板egs002 "eg8010 ir2110" 驱动模块 电源
图片尺寸1096x670
关于51单片机ir2110驱动h桥电路的分析
图片尺寸1079x637
架构,具有过欠压,过流及过热保护功能,控制芯片ht3117,驱动芯片ir2110
图片尺寸500x375
ir2110输入波形正确ho输出波形死区下降有问题
图片尺寸791x490
ir国际整流产品:ir2110strpbf
图片尺寸800x800