irfz44n电路图

pwm信号驱动放大电路
图片尺寸1458x764
电机调速电路的mos管irfz44n好产品提升电路寿命
图片尺寸399x282
auirfz44nstrr (irf) pdf技术资料下载 auirfz44n
图片尺寸850x1100
实验电路
图片尺寸1230x767
拆古董太阳能控制器详解原理附改装玩法
图片尺寸603x234
我要做一个输入电压为24v的恒流源,电路图如下,里面的场效应管和
图片尺寸2448x3264
低压替代irfz44n型号场效应管
图片尺寸862x635
直流稳压电源的电路图如图3所示.
图片尺寸653x676
348个实用电路图大全
图片尺寸1080x810
一种基于大功率fet的数控直流电流源设计
图片尺寸651x524
电流大(一般大于100ah)的12v汽车电瓶,可为电路提供充足的输入功率
图片尺寸500x420
100个放大电路原理图值得收藏
图片尺寸640x480
识图50张实用电路图看懂这些其他电路不攻自破
图片尺寸1280x536
> irfz44npbf (international rectifier) hexfet-r
图片尺寸793x1123
irfz44n mosfet用于根据运算放大器的信号将超级电容
图片尺寸558x437
irfiz44n参数datasheetpdf下载
图片尺寸700x900
具有放大环节的稳压电路的效果图演示基础硬件电路图讲解
图片尺寸397x282
348个实用电路图大全
图片尺寸1080x810
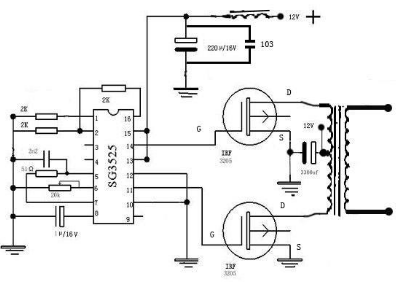
逆变器电路1
图片尺寸1845x1281
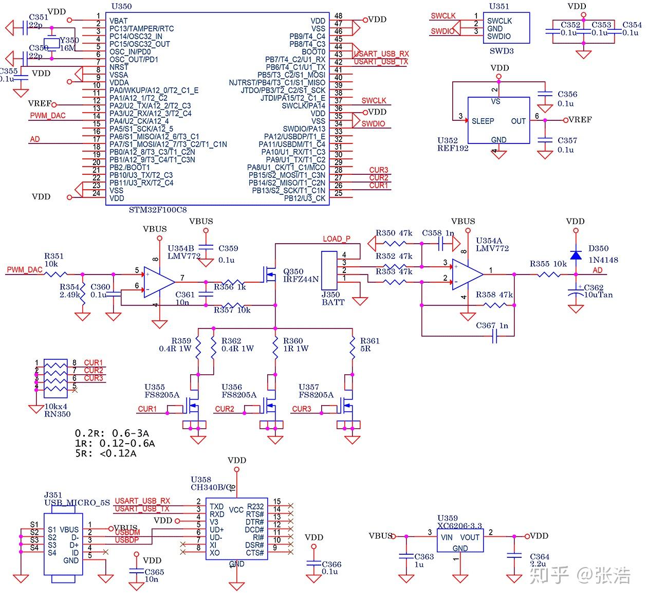
原理图基本原样照抄elm-chan的电路,mcu换成了自带dac的stm32f100
图片尺寸1259x1169