irs2092数字功放电路图

音频功率放-电路图-电子产品世界
图片尺寸1845x1461
超大功率功放机电路图
图片尺寸1495x800
各种进口功放电路图
图片尺寸1290x556
谁可以给我一张完整的功放数字原理图,要复杂一点的.
图片尺寸892x553
几款不错的场效应管功放电路图
图片尺寸709x478
数字功放实用电路的设计
图片尺寸974x530
irs2092功率放大器电路原理图免费下载
图片尺寸1049x605
dppc2006q六声通数字功放电路
图片尺寸1303x1249
【2007年9月irs2092受保护的数字音频放大器特点6161616161
图片尺寸850x1100
数字功放原理简化示意图
图片尺寸640x637
功放电路图
图片尺寸520x402
irs2092集成电路制作d类功率放大器的注意事项notesofirs2092classd
图片尺寸569x289
大功率功放电源电路图
图片尺寸450x435
数字功放电路图
图片尺寸765x358
irs2092功放的问题
图片尺寸1383x682
auirs2092方框图61 automotive audio power amplifiers61
图片尺寸540x222
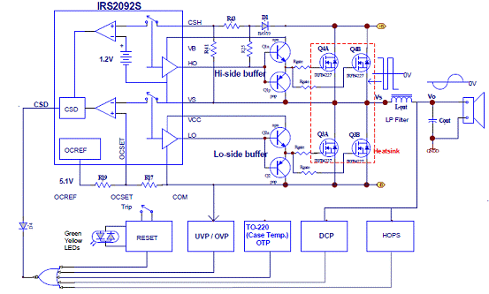
图5.irs2092s保护电路功能框图
图片尺寸553x333
mosfet功放电路
图片尺寸1697x783
想做irs2092sd类功放有问题请教
图片尺寸800x363
irirs20921700w单路d类音频功率放大方案--电路图-技术资料-华强电子
图片尺寸553x246