jqc3ff原理图

jqc3ff继电器引脚图_你真的了解中间继电器吗?-csdn博客
图片尺寸640x301
jqc-3f各引脚焊接按照下图
图片尺寸500x386
jqc3ff继电器引脚图_电子街
图片尺寸294x261
jqc3ff继电器引脚图_固态继电器简介及其使用-csdn博客
图片尺寸415x246
jqc3ff继电器引脚图_单片机控制继电器驱动电路图原理分析-csdn博客
图片尺寸280x252
jqc3ff继电器引脚图_固态继电器简介及其使用-csdn博客
图片尺寸474x390
有谁能算出二阶三分频器的lrc数值 - 〓发烧音响专区〓 - 矿石收音机
图片尺寸755x503
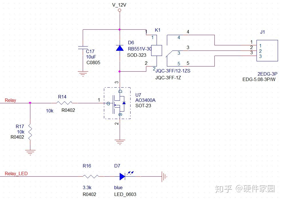
驱动篇 - 继电器 - 知乎
图片尺寸985x701
如图1所示为一恒温箱温控电路,包括工作电路和控制电路两部分,r为热敏
图片尺寸392x200
控制电路-电路图-维库电子市场网
图片尺寸571x329
如图所示是花盆土壤湿度过低提醒装置电路图,当花盆土壤湿度过低时,a,
图片尺寸341x272
全新原装宏发继电器jqc-3ff- 5vdc 12vdc 24vdc-1zs 5脚1开1闭-阿里巴
图片尺寸845x770
基于arduino的土壤湿度检测以及水泵浇水(包含proteus仿真)_我怎会不
图片尺寸1053x656
jqc3ffsz继电器引脚图_电子街
图片尺寸411x153
基于stm32的自闭症儿童互动产品设计【第二届立创商城电子制作节二等
图片尺寸863x414
stm32的gpio驱动继电器_hatofalice的博客-csdn博客_stm32继电器驱动
图片尺寸702x629
jqc3ff继电器引脚图_你真的了解中间继电器吗?-csdn博客
图片尺寸640x383
一种变频器驱动电路专利_专利申请于2019-04-19_专利查询 - 天眼查
图片尺寸1000x419
对于或关于电流差动保护继电器的改进专利_专利查询 - 天眼查
图片尺寸1972x1241
继电器jqc-3ff dc12v jqc-3ff-12vdc-1zs_第4页_接线图分享
图片尺寸618x392