ka7552电路图

ka7552开关电源控制芯片
图片尺寸2743x1921
ka7552典型应用.jpg
图片尺寸436x455
ka7552a pdf datasheet浏览和下载
图片尺寸826x1169
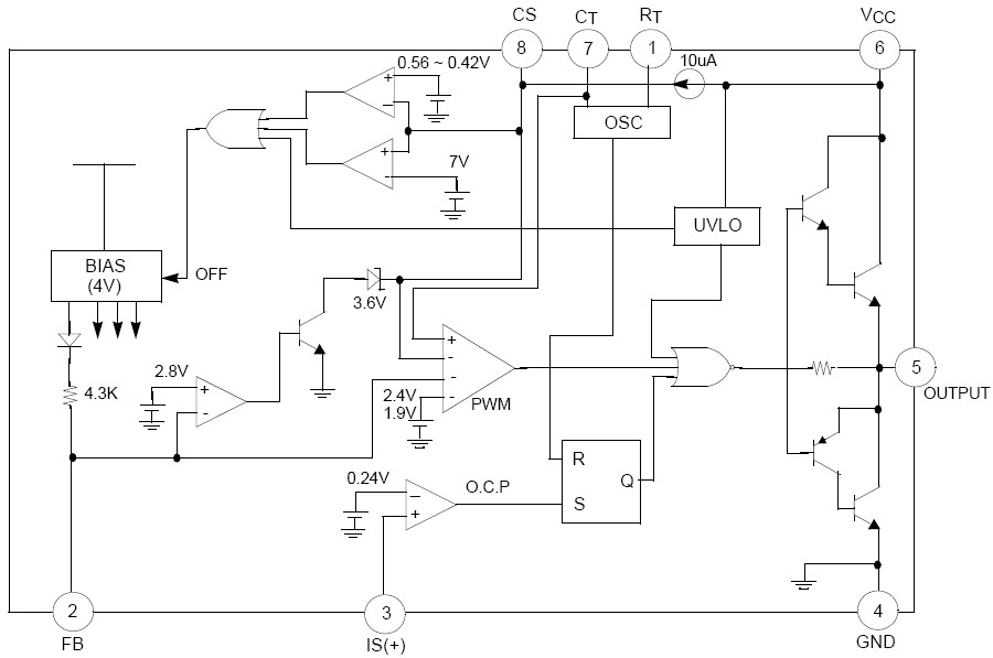
家电技术 元器件介绍 元器件的介绍及应用 ka7552集成电路采用8脚
图片尺寸1671x1273
开关电源设计手册 smps design
图片尺寸900x597
开关电源电路原理(附原理图)
图片尺寸499x305
求助一个ld7552dps的外围电路图
图片尺寸1608x1014
ka7552a 参数 datasheet pdf下载
图片尺寸600x776
无忧文档 所有分类 工程科技 电子/电路 ka7552中文资料
图片尺寸1691x2116
ka7552集成电路采用8脚双列直插式朔封结构,其内部结构如图1所示,⑥脚
图片尺寸1002x529
家电技术 元器件介绍 元器件的介绍及应用 ka7552集成电路采用8脚
图片尺寸1817x918
ka7552集成电路的引脚功能及数据介绍
图片尺寸600x259
ka7552集成电路的引脚功能及数据介绍
图片尺寸600x259
全新ka7552 dip8 电源管理芯片 直插 开关控制器 电子元器件配单
图片尺寸1000x1000
易损ic-ka7552开关电源控制芯片
图片尺寸484x429
电源ic芯片 ka7553 ka7552 dip8直插集成ic电路
图片尺寸400x400