kafka架构

1. kafka架构
图片尺寸1302x742
kafka 集群架构
图片尺寸1910x960
kafka集群架构图
图片尺寸2035x1304
1 kafka 概述kafka 架构kafka 是一个分布式的基于发布 / 订阅模式的
图片尺寸1080x571
我整理了16张图彻底搞懂了kafka核心操作
图片尺寸1080x1439
图解kafka 架构与工作原理 - 知乎
图片尺寸1773x1164
kafka的简介与架构java高级程序员面试宝典
图片尺寸1246x717
二kafka核心架构原理
图片尺寸1131x634
产品架构产品简介消息队列kafka版
图片尺寸4054x2246
kafka 基本概念和架构
图片尺寸1078x681
kafka架构图
图片尺寸2620x1568
kafka核心原理总结
图片尺寸724x449
kafka详解
图片尺寸1726x1099
kafka架构概念
图片尺寸3811x1589
图2-1从它的架构图中, 我们可以看到, apache kafka包含四个方面的
图片尺寸1025x549
kafka架构说明
图片尺寸1222x712
32个java面试考点消息队列kafka架构与原理
图片尺寸1920x1080
kafka架构原理架构图
图片尺寸1086x610
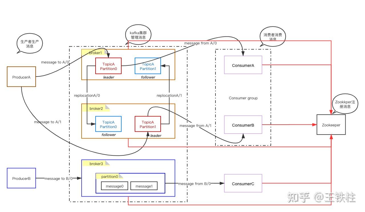
kafka架构图
图片尺寸1279x745
kafka简答题
图片尺寸1355x915