l293d引脚图

l293d 引脚图
图片尺寸565x612
l293d电机驱动引脚图 功能介绍等 pdf中文资料下载
图片尺寸768x487
l293d中文资料pdf_l293d芯片概述/特性/原理及引脚图等信息
图片尺寸443x322
l293d电机驱动器引脚配置_功能特性_原理图-ic先生
图片尺寸521x318
l293d电机驱动器的引脚功能
图片尺寸680x257
步骤1:零件列表1 )l293d ic2)4 1个微法电容器3)6头公引脚4)12伏电池
图片尺寸497x420
树莓派和l293d的直流电动机控制
图片尺寸295x227
l293d电机驱动引脚图功能介绍等pdf中文资料下载
图片尺寸601x379
l293d电机驱动器引脚配置_功能特性_原理图-ic先生
图片尺寸486x234
关于驱动l293d的一点疑问,急!
图片尺寸754x396
步骤1:零件列表1 )l293d ic2)4 1个微法电容器3)6头公引脚4)12伏电池
图片尺寸896x1024
l293d驱动电机原理图
图片尺寸3565x2355
l293d电机驱动器引脚配置 - arduino引脚输出高电平 - 实验室设备网
图片尺寸446x289
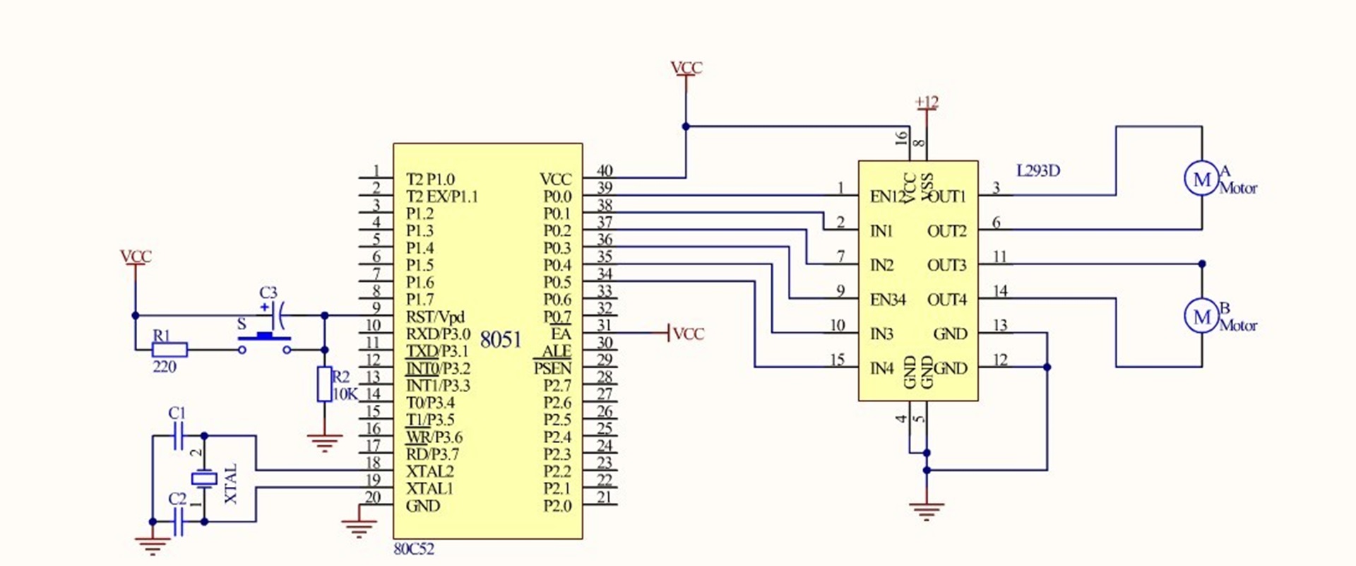
51单片机l293d控制直流电机起保停正反转
图片尺寸986x527
p>l293是支持vcc 4.
图片尺寸1920x801
l293d电机驱动器ic_引脚配置_应用领域
图片尺寸606x412
l293d电机驱动芯片 1片3. 10 kΩ 可变电阻器 1只4.
图片尺寸420x639
l293d电机驱动器ic的引脚图,以及引脚说明如下图所示.
图片尺寸750x326
关于l293d引脚接线问题 - 24小时必答区
图片尺寸600x450
db9引脚分配图
图片尺寸752x728