lc1210参数

1,参数性能吊重性能全能王 森源新一代国标12吨采用单板臂头
图片尺寸960x2310
松下panasonic lc-pa1212 12v12ah蓄电池应急灯eps/ups电源太阳能
图片尺寸780x1194
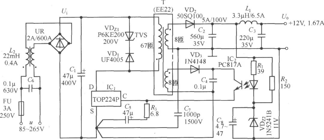
开关电源电路图详解
图片尺寸920x1302
电源基础电路图集锦,工程师必备宝典!
图片尺寸1080x467
计算机hopely开关电源的快速诊断与维护
图片尺寸867x731
首页 供应信息 现货库存 >>lc1210cb3tr30 产品参数信息 品牌: bl
图片尺寸422x317
凯歌彩电4c7108电源图纸
图片尺寸958x557
一文了解ic内部结构附图剖析开关电源ic
图片尺寸671x546
全新直插7脚lc1206alc1206lc1210电源管理芯片集成电路(ic)
图片尺寸1600x1200
升压型电源转换芯片-lp6218
图片尺寸528x341
全新开关电源模块lc1205lc1210电源管理芯片dip-7集成电路(ic)
图片尺寸1125x1125
电源厂家整理:电源基础电路图集锦
图片尺寸612x399
今天- 雪域之音lc121025 唱吧,听见歌声遇见你
图片尺寸640x640
美菱(meling) 涮烤一体锅多功能电烧烤炉-mt-lc1210参数配置_规格
图片尺寸800x800
lc1210-茶几-2
图片尺寸1000x1000
直插 lc1206a lc1208 lc1210 电源管理ic芯片 dip-7封装 可直拍
图片尺寸300x300
【牧田切割机】批发牧田makita切割机lc1210/lc1230/2414nb
图片尺寸400x400
hcg和成卫浴浴室柜lc12101a3
图片尺寸482x431
hcg和成卫浴浴室柜lc12105a3
图片尺寸520x376
人字梯|工程梯
图片尺寸1024x768