led原理图怎么画

电子产品开发发光二极管led的技术特点
图片尺寸535x850
基于单片机的led显示屏控制系统的设计(附程序代码,总电路图)
图片尺寸1347x819
led灯箱控制器原理图
图片尺寸3565x2355
一个关于led灯的电路图,求救求救qaq.
图片尺寸4095x2303
一种led显示屏驱动电路
图片尺寸2341x1608
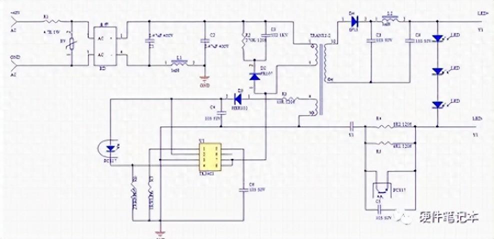
某个产品,主要是想从这个图中,跟大家分享目前典型的恒流驱动电源原理
图片尺寸988x478
36wled球泡电路图
图片尺寸673x378
3w的led筒灯电路原理
图片尺寸1551x933
led灯条电路图,led灯条电路图及原理
图片尺寸1422x500
led显示屏控制系统
图片尺寸1516x1238
led原理图
图片尺寸528x243
共阳极双色led闪烁电路图分享
图片尺寸819x597
led显示屏控制卡原理图
图片尺寸3521x2521
一种大功率led灯驱动电路
图片尺寸1640x1628
led日光灯管电路原理图(串联型)
图片尺寸1832x1041
led日光灯电路板原理图
图片尺寸925x531
led灯驱动电路图
图片尺寸2003x1258
基于51单片机的led灯显示电子琴制作原理图与源程序
图片尺寸701x510
led显示屏控制卡原理图
图片尺寸3565x2354
8×8 led 点阵电路原理图
图片尺寸561x484