led灯电路板元件图解

led日光灯电路板原理图
图片尺寸925x531
led显示屏单元板电路图档
图片尺寸1419x929
pcb电路板图
图片尺寸1292x833
海信电视电路图(海信led液晶电视电源电路分析与维修)
图片尺寸629x560
闪烁led小灯原理图
图片尺寸629x628
取出原理及方法ppt 第12页 (共57页,当前第12页) 你可能喜欢 led技术
图片尺寸1080x810
创维led彩电168p-p32ewm-04二合一板速修之实例讲解
图片尺寸1028x781
pcb电路板 太阳能充电小系统控制板 定制led感应灯线路板
图片尺寸800x800
led点阵板使用说明(原理图)
图片尺寸821x681
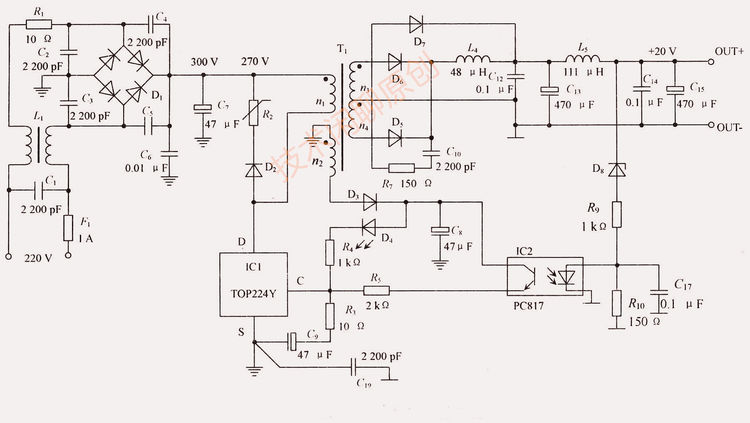
一种大功率led灯驱动电路
图片尺寸1640x1628
led灯驱动电路图
图片尺寸2003x1258
51单片机系列之2点亮第一个led灯
图片尺寸640x430
led灯具内部都有一块小电路板,到底有什么用呢?
图片尺寸750x423
led日光灯管电路原理图(串联型)
图片尺寸1832x1041
闪灯led灯频电路板警示灯爆12v频闪4路光控led控制器
图片尺寸750x563
cn100527414c_led灯及led灯装置失效
图片尺寸1367x1316
300v超亮led测试仪免拆屏液晶电视led背光灯条灯珠点灯王仪器工具
图片尺寸750x2372
开发板led灯电路图
图片尺寸721x503
24v开关电源维修技巧led液晶电视背光灯电路原理与维修
图片尺寸1080x790
led灯组内部电路图
图片尺寸436x405