lm317引脚图

5v×2的交流电压,经vd1~vd4整流后分别送到lm317和lm3
图片尺寸275x310
简易15v电源电路
图片尺寸474x427
lm317,337的封装与管脚如图3,图4所示.
图片尺寸354x448
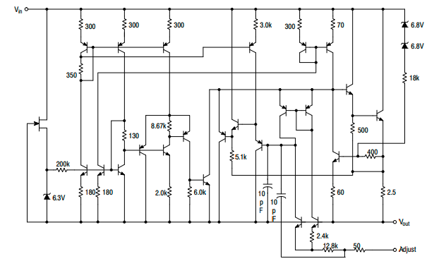
lm317ldr2g稳压器中文资料规格书pdf档手册产品文档引脚图原理图_输出
图片尺寸276x351
lm317在multisim10的管脚
图片尺寸794x449
lm317ldr2g稳压器中文资料规格书pdf档手册产品文档引脚图原理图_输出
图片尺寸615x370
lm317引脚图 lm317工作原理及参数,带你搞定lm317 - 百芯ema
图片尺寸480x632
三端集成稳压器分为哪两大类(三端集成稳压器的种类和命名方法)
图片尺寸524x192
> lm317ksteel
图片尺寸850x1100
lm317直流可调电源电路原理图
图片尺寸546x276
lm317可以用什么型号来代替
图片尺寸592x308
三端稳压器7805lm317的使用与改进
图片尺寸400x295
展开全部 可以用lm317做一个恒流源 向左转 向右转
图片尺寸1128x479
lm317hv制作恒压恒流电路,输出0~60v0~10a可调,简单又实用
图片尺寸1728x1080
用lm317t lm337制作±稳压电源
图片尺寸141x195
9018电子城-网购电子元件|电子制作套件|功放板|对讲
图片尺寸300x300
lm338扩流电路图 lm317大功率调压电路图-图片大观-奇异网
图片尺寸706x448
lm317t做的15v电源电路
图片尺寸474x427
lm317t与lm337t的区别
图片尺寸677x416
9018电子城-网购电子元件|电子制作套件|功放板|对讲
图片尺寸300x300