lm338扩流电路图

做了个lm338k可调电源
图片尺寸740x344
同样以lm317为例,上图是用npn型大功率管来扩流的方法.
图片尺寸449x391
扩流电路
图片尺寸412x318
文档下载 所有分类 工程科技 电子/电路 > 用lm338制作24v集成稳压器
图片尺寸411x249
扩流电路基本电路图
图片尺寸330x302
展开全部 lm338电路网上应该有很多,可以直接在网上查询.
图片尺寸675x229
三端稳压器扩流电路图
图片尺寸498x414
谁有lm338k 24v 5a 电路图
图片尺寸681x541
关于lm317扩流
图片尺寸800x515
三端稳压器扩流电路图
图片尺寸511x455
首页 pdf资料 lm138 pdf文件及第12页内容在线浏览lm138,lm338 snvs
图片尺寸1008x1440
三端稳压器扩流电路
图片尺寸607x354
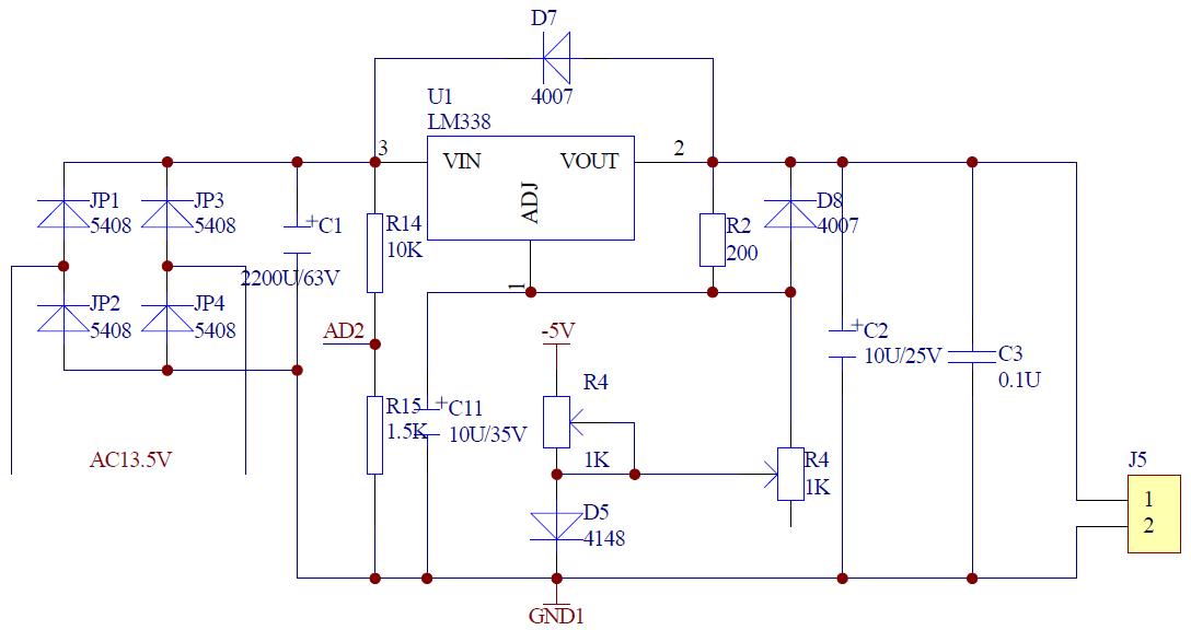
lm338带不动负载
图片尺寸1088x576
使用lm338k稳压器设计可调的直流稳压电源电路的论文详细说明-电子
图片尺寸425x251
lm338k进行双电源稳压
图片尺寸468x336
lm338k pdf下载及第17页内容在线浏览
图片尺寸922x1361
三端稳压器扩流电路
图片尺寸448x254
三端稳压器扩流电路
图片尺寸402x353
新手求教如何选择扩流三极管外围的电路怎么算
图片尺寸739x539
一个线性三端稳压器扩流电路
图片尺寸734x416