lm358短路保护电路图

简单的电源输出短路保护电路
图片尺寸728x480
电动车电源短路保护电路
图片尺寸2121x1666
谁能告诉这个短路保护电路的工作原理啊 尤其是短路后的工作过程 万分
图片尺寸595x320
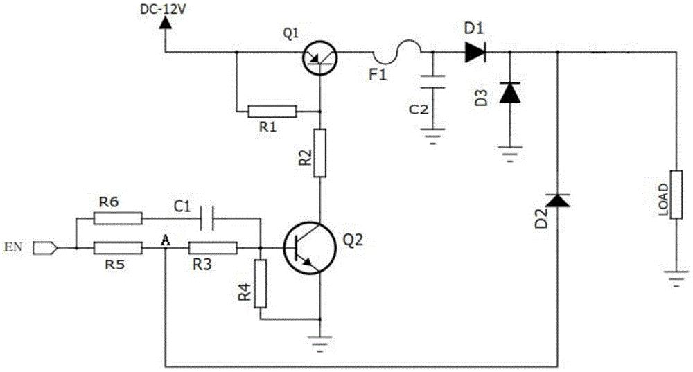
车用电源短路保护电路
图片尺寸1000x537
短路保护电路
图片尺寸417x279
经典输出短路保护电路
图片尺寸651x404
短路保护电路及蓄电池充电器 - cn201710762632.
图片尺寸1000x836
电力变换装置中短路保护电路的设计
图片尺寸358x209
如何做mos管的短路保护
图片尺寸886x551
>> 默认分类
图片尺寸669x684
如图lm358是怎样过流保护的.说下每个元件的具体作用 .
图片尺寸692x451
谁有lm338k 24v 5a 电路图
图片尺寸681x541
mosfet在系统中的短路保护电路技术方案
图片尺寸1000x451
关于lm35的电路问题,请问这张电路图有误不?怎样工作的?
图片尺寸2233x1881
你好 求教lm324m 过电流 欠压 短路保护
图片尺寸951x342
但是有个最大承受电压,lm393和lm339可能是30多v.
图片尺寸450x308
lm358构成的保护电路
图片尺寸385x194
lm358过流保护电路为什么关不断急
图片尺寸599x296
lm358放大过流保护电阻上的电压,输出接tl494.
图片尺寸500x331
免费文档 所有分类 工程科技 电子/电路 lm358光敏循迹小车 循迹小车
图片尺寸1003x736