lovo细胞

lovo细胞两天不换液就漂
图片尺寸1080x1920
lovo人结肠癌细胞
图片尺寸804x600
结肠癌lovodld1细胞形态怎么这个样子
图片尺寸640x480
lovo细胞两天不换液就漂
图片尺寸1920x1080
人结肠癌细胞 lovo
图片尺寸1269x714
lovo细胞,换液后细胞瓶内出现很多黑色颗粒!
图片尺寸1052x780
lovocell人结肠癌细胞
图片尺寸800x600
lovo人结直肠腺癌细胞
图片尺寸798x457
lovo细胞,换液后细胞瓶内出现很多黑色颗粒!
图片尺寸1052x780
lovo人结肠癌细胞
图片尺寸804x600
结肠癌lovodld1细胞形态怎么这个样子
图片尺寸640x480
全反式维甲酸对大肠癌lovo细胞增殖迁移能力的影响
图片尺寸741x301
lncap clone fgc人前列腺癌细胞 含str鉴定
图片尺寸2048x1536
1,宝宝皮肤细嫩宝宝皮肤较薄,表皮是单层细胞,蚊子简直是隔着肉都能
图片尺寸640x590
ncm460 normal colonic epithelial cell line
图片尺寸677x507
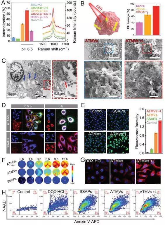
advmater报道仿烟草花叶病毒的策略用于治疗多药耐药癌症
图片尺寸565x769
b16-f0细胞,小鼠黑色素瘤细胞,报价/说明书
图片尺寸1360x1024
a-d:流式细胞术显示4-oi诱导hct116,lovo和hct116-r细胞的凋亡e-g:fd
图片尺寸611x470
原来螨虫的天敌不是暴晒房间放上它除螨效果好
图片尺寸640x355
暴晒竟不是螨虫最大的克星屋中放点它螨虫从此就消失
图片尺寸500x349