ly9541芯片应用电路图

24w50w适配器内置mos的方案ly9541
图片尺寸978x523
ly9541-19v2.5a电路图
图片尺寸1221x807
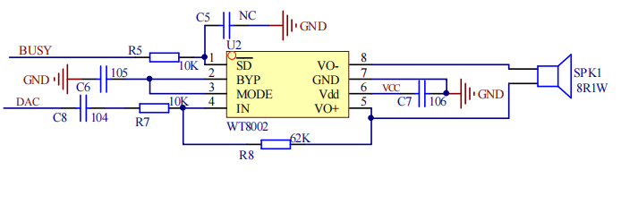
基于wt2003h语音芯片在gps公交车自动报站系统的应用设计方案_出租车
图片尺寸694x228
lth7b,lth7r,lth7x,lth7s五脚锂电池充电芯片应用说明电路图_电压
图片尺寸769x431
两节串联锂电池充电管理芯片ic的充放电方案
图片尺寸957x834
ac-dc降压型ssr/buck/buck-boost驱动芯片sm7012应用电路图
图片尺寸558x523
随音乐节奏快慢变化的七彩闪光芯片 应用电路原理图
图片尺寸1227x512
数明半导体推出一款功能强大且应用灵活的电机驱动芯片silm940809
图片尺寸559x301
2a电流1200ma电池充电芯片可替代tp4056_ap5056-深圳中深源科技有限
图片尺寸437x155
针对plc/单片机i/o接口,工控设备等光电应用控制芯片
图片尺寸728x382
使用rt8458芯片设计的led驱动电路 首先给出一个典型应用
图片尺寸934x467
谁知道这张图各个芯片部分电路的名字原理 求大神解答
图片尺寸952x560
锂电池充电电路图如何设计三节锂电池充电管理芯片电路图解析
图片尺寸649x265
三节锂电池充电管理芯片电路图解析
图片尺寸536x239
而是将gnd放置在了芯片背部的散热片,由于芯片工作中升压电路和音频
图片尺寸517x239
电子元器件udm3610 lga-20电源电源芯片半导体-阿里巴巴
图片尺寸360x360
工控自动化应用方案:cr6842代替ob2269电源芯片,电性基本一致!
图片尺寸650x365
tle9252vlc 高速can接口集成电路收发器雷达汽车应用暖通空调芯片
图片尺寸360x360
usb小风扇芯片电路 小风扇ic单片机程序开发 sop-8mcu_功能_应用_脚位
图片尺寸745x449
me8200 dip8 30w 电源管理芯片ic
图片尺寸807x414