max3232

rs232接口的max3232芯片经常损坏大家帮忙看看啥原因
图片尺寸1500x671
max3232芯片与stm32芯片通信硬件线路连接和引脚说明
图片尺寸1324x729
max3232 电路图,在百度上找的都不满意 自己画个传
图片尺寸667x419
电平转换芯片max232
图片尺寸422x543
串口max3232
图片尺寸585x398
代理美信max3232eewe驱动ic芯片 封装wsop16收发器集成电路芯片
图片尺寸800x800
max3232eepe ecpe 全新原装 直插dip-16 收发器芯片 驱动
图片尺寸800x800
【高科美芯】 ic集成电路 max3232cpw tssop16 双线路收发器(一个)
图片尺寸800x800
供应max3232cse
图片尺寸551x282
max3232idb_(ti(德州仪器))max3232idb中文资料_价
图片尺寸900x900
max3232id_(ti(德州仪器))max3232id中文资料_价格
图片尺寸1374x1374
max3232ipw_(ti(德州仪器))max3232ipw中文资料_价
图片尺寸1350x1350
rs232接口的max3232芯片经常损坏大家帮忙看看啥原因
图片尺寸1458x700
原装全新开票可配bomrs232芯片max3232ecwe芯片
图片尺寸1469x1469
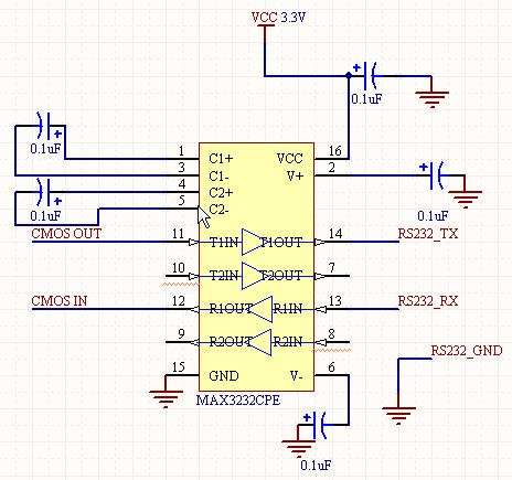
直插max3232cpe 接口-驱动器/接收器/收发器 dip-1
图片尺寸1920x1440
电平转换电路采用max488全双工集成芯片
图片尺寸578x314
全新原装max3232ipwrtssop16rs232线路驱动器接收器芯片芯片
图片尺寸800x800
原装正品一赔max3232idrmax3232i接口芯片收发器sop16芯片
图片尺寸800x800
max3232n电子元器件产品参数(by 2020年),datasheet
图片尺寸640x640
为什么我的max3232一接串口就发烫
图片尺寸464x435