mp1584en电路图

mp1584en电源芯片12v转5v会烧芯片
图片尺寸1692x685
mp1584en集成电源模块芯片各引脚有哪些的功能?
图片尺寸825x387
mp1584en降压型转换器学习
图片尺寸1065x381
mp1584en电源芯片12v转5v会烧芯片
图片尺寸1159x511
mp1584en降压型转换器学习
图片尺寸1030x296
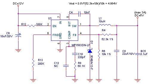
mp1584en-lf-z应用电路
图片尺寸868x344
mp1584en降压型转换器学习
图片尺寸1036x484
mp1584en(dc-dc可调降压模块)
图片尺寸500x501
original mp1584en soic8 ordering information customer service
图片尺寸749x692
mp1584en dc-dc 3a电源降压可调模块 超lm2596 24v转12v9v5v3v
图片尺寸496x282
mp1584en参数datasheetpdf下载
图片尺寸850x1100
mp1584电源ic和buck电路分析
图片尺寸564x297
mp1584降压电路.png
图片尺寸1000x334
mp1584 mp1583电源降压型ad原理图 pcb文件- 电路图下载 - 21ic电子
图片尺寸1325x675
mp1584 – 3a, 1.5mhz, 28v step-down converter mp1584 rev. 1.
图片尺寸1014x1407
m4_电路
图片尺寸1753x1461
电路图电源输出12v但我一断输入输出电压会慢慢降下来求大神解答
图片尺寸866x342
降压转换器mp1584和buck电路
图片尺寸545x218
程序员大本营技术文章内容聚合第一站
图片尺寸1608x1102
mp1584en 降压电源模块 dc-dc3a电源降压可调模块 小体积超lm2596
图片尺寸671x482