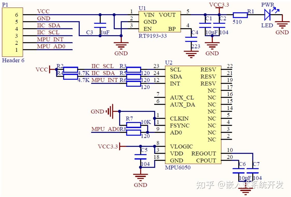
mpu6050模块原理图

mpu6050六轴传感器的原理及编程说明
图片尺寸1148x701
帮我看一下mpu6050的硬件原理图有什么问题6050不响应
图片尺寸829x566
基于stm32四轴飞行器参考电路设计 主控板包括传感器mpu6050电路模块
图片尺寸832x486
mpu6050传感器的电路原理图免费下载
图片尺寸839x597
陀螺仪传感器mpu6050模块ad版原理图pcb2层文件
图片尺寸1277x580
arduino学习笔记(12) -- mpu6050与卡尔曼滤波算法
图片尺寸709x435
mpu6050原理图ad格式
图片尺寸845x569
欢迎文末留言区或者公众号后台回复"mpu6050"即可获取
图片尺寸1121x543
oledmpu6050组合模块
图片尺寸627x642
mpu6050 模块内部自带稳压电路,可兼容 3.
图片尺寸640x583
原理图
图片尺寸388x527
陀螺仪传感器mpu6050模块ad版原理图pcb2层文件
图片尺寸1366x667
二,原理图
图片尺寸1504x738
mpu3050_6050原理图
图片尺寸3565x2355
oledmpu6050组合模块
图片尺寸887x771
一种可穿戴式跌倒检测报警系统的设计
图片尺寸945x816
mpu6050彩色原理图
图片尺寸855x592
采用战舰 stm32f1 开发板的 atk module 接口连接 atk-mpu6050 模块
图片尺寸1122x761
mpu6050陀螺仪的源代码资料免费下载
图片尺寸462x286
使用软≡件模拟iic基于stc8读取mpu6050原始数据还叫
图片尺寸646x435