nancymeng记录

nancy的宝贝99学习地点推荐:73图书馆:广州购书中心(blue coffee
图片尺寸1080x1241
照片用队友的话说 没有任何氛围感 就是把当下记录的清清楚楚的感觉
图片尺寸1080x1439
rpm新套路发布记录骑车的快乐
图片尺寸1080x1440
98出镜:18岁的nancy数码写真 小众场地安利 北京文艺写真北京上海约
图片尺寸1080x720
plog老派记录之必要
图片尺寸1080x1439
幼儿午睡观察记录 中班 幼儿午睡观察记录 学前教育 实习手册 中班 非
图片尺寸960x1280
fancy nancy女儿看过一段时间先看了书,搭配着网盘里面的动画片一块看
图片尺寸1080x810
些英伦风情隔岸拍桥的大场景画面感更强北方的塞纳河畔 不虚此名@meng
图片尺寸1080x1439
顺便记录一下第一次见家长1688:forlove nancy#仙女裙
图片尺寸1080x1441
91一些富士的随手拍照记录95不得不说!
图片尺寸1080x1442
打光师@nancy加鸡腿!
图片尺寸1080x787
day182法国高商双学位毕业啦
图片尺寸1080x793
展设计花艺,绘画,陶瓷等今天穿的不错碰到@nancy来拍个合照~展览名字
图片尺寸1080x1439
是情怀加分了,音乐没得说,而且才知道原来nancy是《吉屋出租》的莫琳
图片尺寸1080x1439
sokhna photographed by rafael pavarottistyling nancy rohdemake
图片尺寸1080x1080
自然笔记南瓜99 绿野仙踪,南瓜生长记录.
图片尺寸960x1280
特别的日子一定要拍照记录呀宝宝一岁啦!
图片尺寸1080x1350
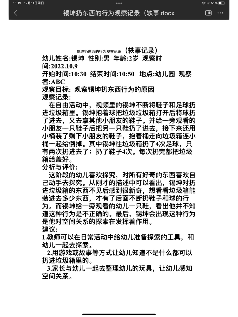
《成长的秘密》锡坤扔鞋子行为观察记录表 借鉴的姐妹关注评论喜欢三
图片尺寸960x1280
韩国女团momoland成员nancy
图片尺寸1152x720
记录我这么好看的女孩子野生眉的样子
图片尺寸1080x1440