nrf24l01引脚图

nrf24l01模块引脚图
图片尺寸653x366
各引脚功能如下:nrf24l01引脚功能.供电电压为1.9 v~3.6 v.
图片尺寸360x370
nrf24l01无线模块的引脚功能
图片尺寸372x330
nrf24l01 arduniouno nodemcu(esp8266) 实现
图片尺寸2571x2572
wireless connection between micro controllers using nrf24l01
图片尺寸587x510
无线模块nrf24l01中文资料引脚图及引脚定义电路原理及实例
图片尺寸714x512
arduino24g通信实验nrf24l01模块的简单例子
图片尺寸723x716
nrf24l01si24r124g发射接收ic
图片尺寸366x312
nrf24l01引脚封装如图1所示.
图片尺寸353x373
初接触nrf2401a/nrf24l01/nrf24l01 无线模块最常见问题汇集分享
图片尺寸700x548
nrf24l01p-r引脚图
图片尺寸772x294
nrf24l01 rf模块教程 - 电源设计电子电路基础电源
图片尺寸700x430
引脚定义.png
图片尺寸666x409
4g无线通信模块(1)(51单片机和51单片机通信)
图片尺寸780x496
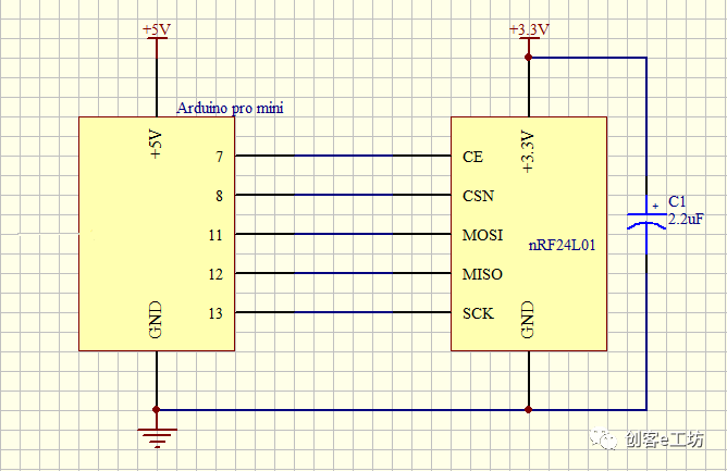
引脚,nrf24l01,模组,arduino,电平,函数,远程控制,遥控
图片尺寸668x433
5.2 机器人与nrf24l01通信引脚
图片尺寸351x214
stc89c52 stc89le52 nrf24l01无线 教程 (一)
图片尺寸527x238
5.1 nrf24l01外接引脚
图片尺寸742x400
调试备忘录-nrf24l01p的使用(教程 源码)
图片尺寸1069x648
4g无线模块 升级版 资料全 距离远_不打折现价4.3元
图片尺寸700x571