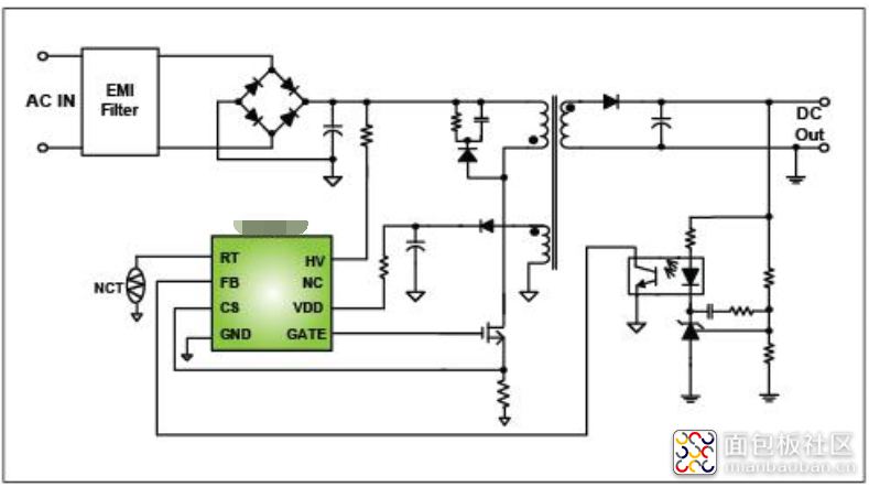
ob3398电路图

ob3398负载调整率问题
图片尺寸1580x859
png 15w以下低成本方案-ob253x系列.png
图片尺寸1022x546
ob3398
图片尺寸572x318
开关电源 我的分析 指正错误?
图片尺寸1031x731
低功耗可调稳压电源电路图
图片尺寸806x900
液晶电视电源电路
图片尺寸1188x918
求一自制随身充电路图
图片尺寸562x274
设备失效有时是因为提供给计算机电源的_电源设备维修
图片尺寸2279x1163
无忧文档 所有分类 工程科技 电子/电路 数控恒流电源设计设计方案 以
图片尺寸651x479
极简商用led驱动电路
图片尺寸789x442
ob2269cp开关电源pcb电路原理图12v5a60w功率
图片尺寸1434x874
9w多路输出开关电源电路
图片尺寸2249x1219
刚做的6j1迷你电脑公房
图片尺寸1096x804
电路图基础知识
图片尺寸1803x1017
抄了一个板vcc电压起不来请各位大侠帮忙诊断一下谢谢ic是ob2263
图片尺寸1463x677
旅充ic ob2263ob2273可替代cx7505降压ic
图片尺寸720x428
3843开关电源反馈输出过高等问题求解!
图片尺寸2339x1654
ob2338bap,ob2338bap pdf中文资料,ob2338bap引脚图,ob2338bap电路
图片尺寸827x1169
3843反激打嗝
图片尺寸1108x605
本实用新型涉及电源电路技术领域,特别涉及一种带dc5v辅助供电的 led
图片尺寸1000x837