ocp8172电路图

ocp8172.jpg
图片尺寸1573x882
e/a起作用,使38c43的6脚输出驱动信号占空比d减小,达到模块ocp之目的
图片尺寸875x505
内置霍尔单相全波闭环无刷直流风扇驱动芯片-kp90873x_保护_功能_转速
图片尺寸2048x1373
tda8172电路图和引脚图
图片尺寸494x438
超小尺寸支持750v浪涌峰压的scr是智能断路器开发首选
图片尺寸660x537
集成高压650v高压启动电路2.多模式控制3.工作无异响4.
图片尺寸581x501
5v开关电源芯片基本功能银联宝推荐
图片尺寸658x388
ocp8153 pdf
图片尺寸1240x1754
这个ocp电路想不明白啊昨晚发梦都想着
图片尺寸4189x2585
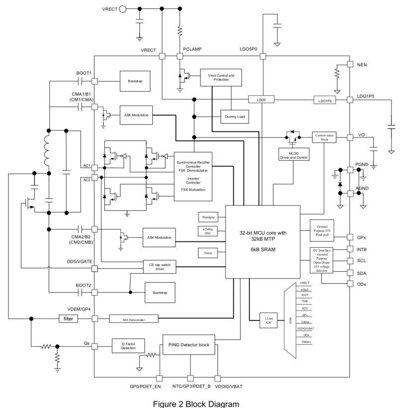
基于易冲半导体cpscps4021rx30wsoc高集成无线充电充电ic方案
图片尺寸804x820
器● 蜂窝电话充电器● 小功率电源适配器基本应用● 电路结构简单,较
图片尺寸454x235
三双转换开关接线图
图片尺寸516x496
ufcs融合快充最新认证芯片|编程|快充|芯片_新浪新闻
图片尺寸700x452
三大快充芯片巨头涌向待机零功耗
图片尺寸700x1035
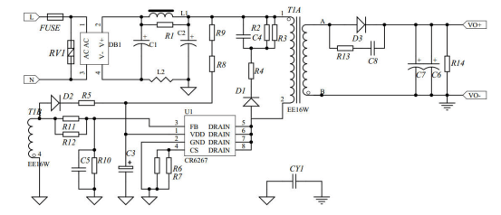
小功率acdc适配器电源芯片jys6267sg
图片尺寸553x238
三大快充芯片巨头涌向待机零功耗
图片尺寸700x1005
准备自己diy一个恒压恒流电源,请教原理图上有没有错误?
图片尺寸501x500
33款快充芯片通过ufcs融合快充认证
图片尺寸700x1034
英飞凌新品新颖的固态隔离器你了解多少
图片尺寸934x669
4,过流保护模块ocp在譬如输出短路的情况下,通过检测输出电流来反馈
图片尺寸640x458