openstack

华为云战略表态:就爱openstack
图片尺寸500x570
解读完整的openstack架构到底需要啥
图片尺寸501x501
openstack的核心组件有哪些
图片尺寸500x386
red hat openstack 介绍 (en)
图片尺寸1190x892
openstack
图片尺寸1337x701
openstack一键安装(最新版)
图片尺寸1352x639
openstack是什么
图片尺寸1080x474
openstack-云计算概述(1)
图片尺寸953x898
openstack搭建过程(随笔搭建)
图片尺寸1920x1080
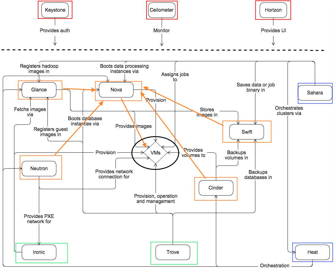
openstack架构
图片尺寸1094x884
openstack笔记
图片尺寸1920x1080
别以为真懂openstack虚拟机创建的50个步骤和100个知识点5
图片尺寸721x477
openstack项目界面
图片尺寸1280x851
openstack云计算二openstackrocky部署一系统环境初始化
图片尺寸2092x1429
云平台及openstack简介
图片尺寸868x782
openstack理论学习六
图片尺寸1008x447
openstack架构解析(学习汇总)
图片尺寸650x432
openstack知识及常用命令
图片尺寸3593x2391
openstack简介
图片尺寸600x412
在windows上搭建openstack开发环境
图片尺寸1014x786