pancakebunny

这个布朗尼pancake太绝了我愿意天天吃
图片尺寸1080x1439
代币闪崩,差点归零 - pancakebunny 被黑简析
图片尺寸1797x1078
早餐时光实现pancake08自由
图片尺寸1080x810
pancakebunnyflashcrash分析最完整的技术细节以及defi应用的警钟
图片尺寸600x251
【pancakebunny 回应代币闪崩事件:遭到闪电贷攻击】币安智能链(bsc)
图片尺寸592x1280
pancakebunny通过社群提案降低bunny币释出速度有望降低通膨率
图片尺寸750x375
留学菜谱超方便的pancake08
图片尺寸1080x810
pancake08高颜值巧克力松饼超简单甜食
图片尺寸1080x1439
简单版pancake08减脂期甜品快手早餐
图片尺寸1080x1439
pancake
图片尺寸1080x810
even wilder low fat pancake!
图片尺寸1521x1014
味道方面,由於pancake被大家左拍拍,右拍拍,都冷了.不过,味
图片尺寸1080x1919
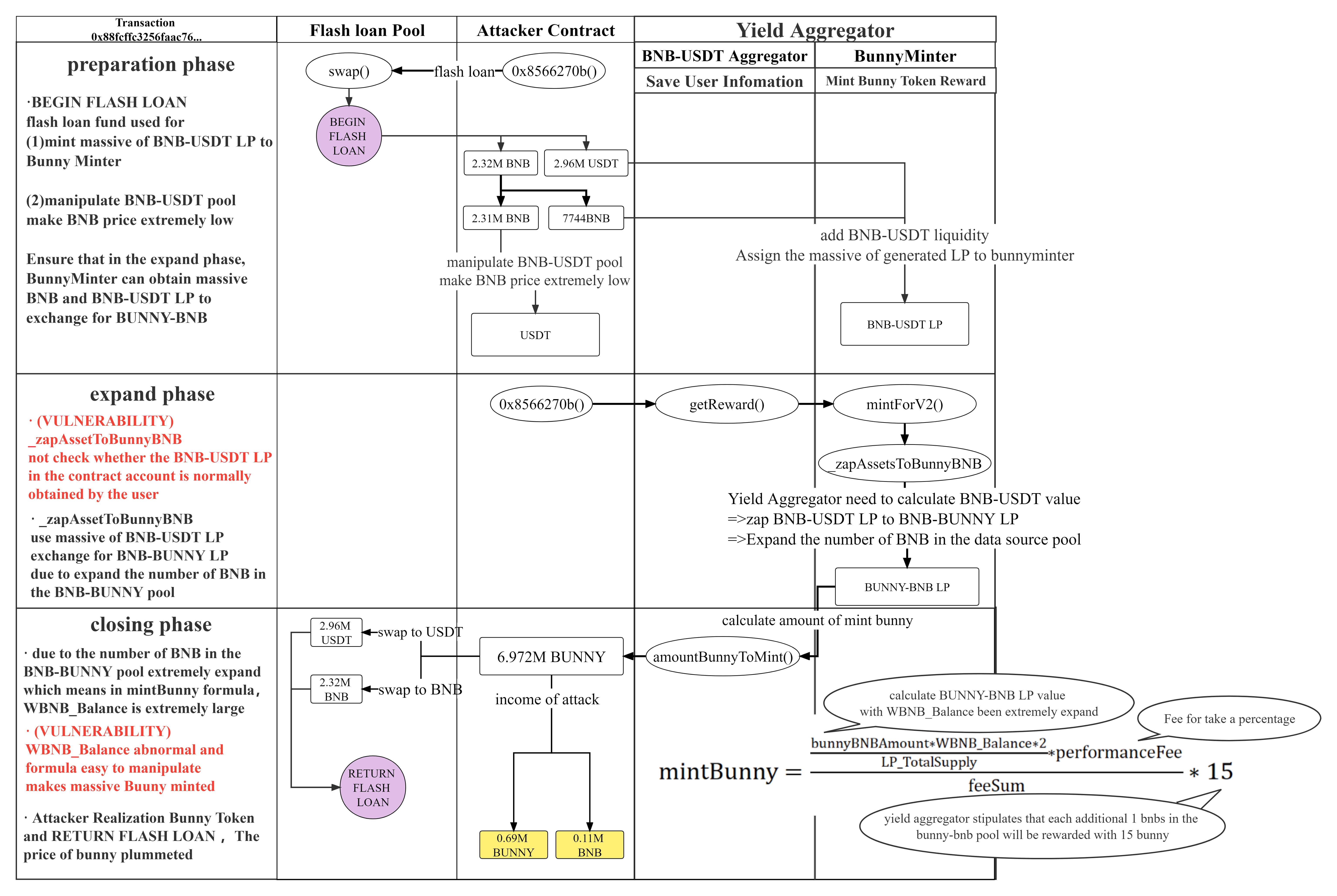
pancakebunny攻击解析
图片尺寸6142x4117
pancake080808草莓香蕉松饼初尝试
图片尺寸1080x788
自制快速pancake早餐
图片尺寸1080x1316
完美午后0糖0油q弹日式pancake20min搞定
图片尺寸1080x810
挺贵的pancake
图片尺寸1080x1439
brunchtime08香蕉坚果pancake08
图片尺寸1080x836
70古早味曼谷街头小吃pancake
图片尺寸1080x1439
隐藏在小巷里的广州最好吃的pancake
图片尺寸1080x1439