pd快充引脚接线图

mos管在usbpd快充移动电源中的应用
图片尺寸1966x1309
苹果20w快充精简pd20w快充方案
图片尺寸732x374
pd 快充 65~120w
图片尺寸2422x1669
苹果pd快充20wpd快充协议芯片
图片尺寸1080x681
苹果快充芯片丨pd快充诚芯微cx2919ac
图片尺寸1516x791
深度测评拆解苹果pd31140w快充
图片尺寸1180x434
25w快充协议芯片支持usbpd30
图片尺寸879x675
idmix大麦创新pd快充数据线试用评测
图片尺寸1200x800
dialog推出高功率密度zvs电源套片内置快充协议助力高密度pd快充普及
图片尺寸1080x523
lth7锂电池充放电ic完整方案 - 供应信息 - uccpd论坛
图片尺寸440x240
拆解报告:ifory安福瑞迷你20w pd快充充电器
图片尺寸1080x1591
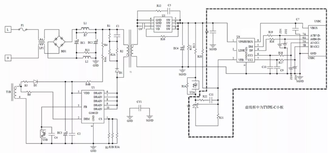
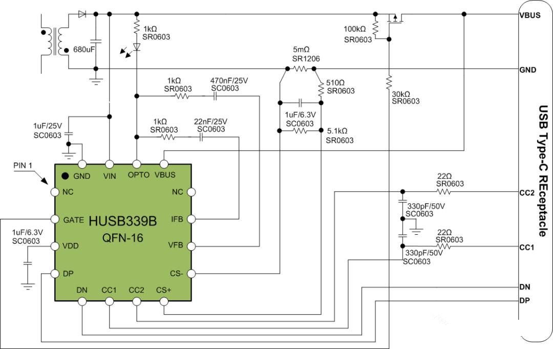
usbtypec口pd快充充电协议ic和芯片方案
图片尺寸5543x2338
入门usbtypec和usbpd快充充电协议
图片尺寸1939x1157
一种支持pd快充的苹果数据线电路
图片尺寸1000x786
兼容pd快充5v12v高压给两节串联84v锂电池1a充电芯片电路图
图片尺寸1757x984
30w pd快充产品图片环球半导体g3617cf封装及引脚定义.
图片尺寸1080x505
type-c转联想方口100w带针诱骗线pd快充thinkpad笔记本dc头电源线
图片尺寸800x800
c脚位图及部分电路:乐得瑞科技推出的ldr6023c,usb type-c pd控制芯片
图片尺寸761x366
机客线120w快充数据线适用华为安卓苹果pd快充线车载通用
图片尺寸800x800
pd/qc3.
图片尺寸3912x4025