pipeline

oil and gas pipeline, astm a106, api 5l , a53 gr.
图片尺寸1000x1000
development pipeline
图片尺寸2650x1767
gitlab ci pipeline框架
图片尺寸3420x1894
ci/cd :pipeline
图片尺寸1080x608
产品更新日志 · datapipeline产品手册2.4.1 · 看云
图片尺寸2506x1356
pipeline设计模式确定不了解一下
图片尺寸2479x1211
circos-pipeline
图片尺寸4000x4000
【预售】pipeline construction company, inc., petitioner, .
图片尺寸307x400
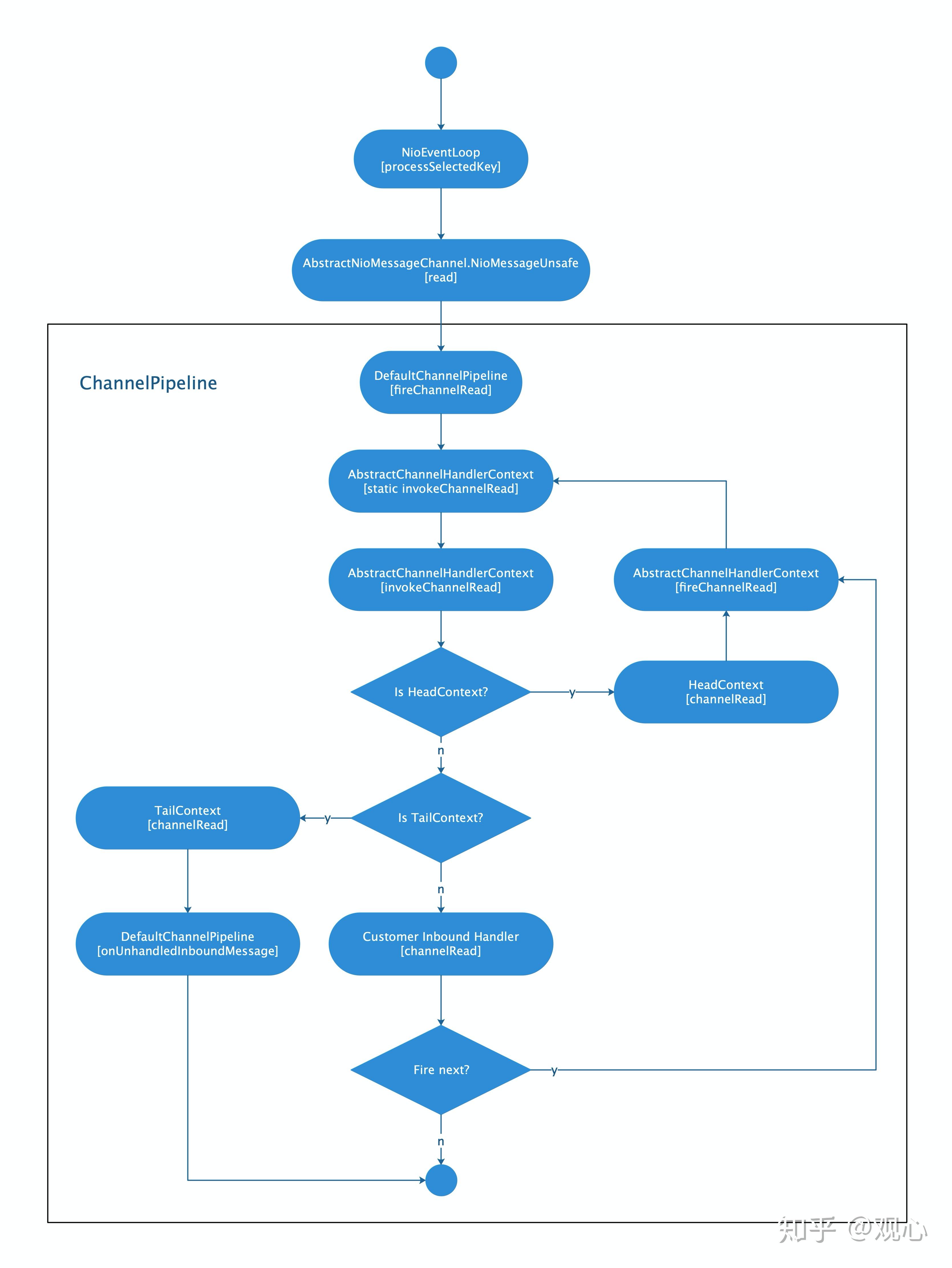
netty源码探究3channelpipeline
图片尺寸3338x4446
如何借助tekton实现微服务的pipeline
图片尺寸874x804
一文聊透nettyio事件的编排利器pipeline详解所有io事件的触发时机
图片尺寸1080x503
etcd网络层源码分析四pipeline通道实现
图片尺寸1023x455
jenkins pipeline
图片尺寸719x273
redis 之 pipeline 详解
图片尺寸1948x1170
datapipeline数据驱动的用户增长实战
图片尺寸1280x720
销售易携手datapipeline推动实时感知主动决策客户成功的变革
图片尺寸900x540
redis系列十pipeline详解
图片尺寸1436x698
持续集成使用jenkinsfile设计直观的pipeline
图片尺寸1854x1268
吉利集团携手datapipeline两周年让实时数据管理平台厚起来
图片尺寸1080x455
netty学习之核心组件channelpipeline
图片尺寸1622x448