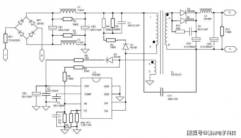
pn8360电路图

0004.png
图片尺寸1143x629
pn8366m低功耗小功率电源适配器ic
图片尺寸1287x740
电路见图1所示.一,主开关电源电路
图片尺寸3609x2701
led恒流驱动芯片开关电源管理芯片pn8326介绍及封装和应用电路
图片尺寸1345x492
pn8366芯朋微5v1a充电器应用方案
图片尺寸520x308
芯朋pn837012v1a电源适配器方案
图片尺寸789x412
飞利浦28gr6776系列彩电(分立件)开关电源电路图 - 金桥电子资料网-电
图片尺寸2574x1782
采用集成电路构成的igbt驱动电路实际上是将功率放大器制作在了集成
图片尺寸1897x1524
谢谢 2 2012-04-11 场效应管开关电路
图片尺寸786x517
三洋80p开关电源电路图
图片尺寸684x362
基础电路
图片尺寸1000x508
熊猫液晶电视电路图纸.jpg
图片尺寸2460x1374
日本电路经过实践.jpg
图片尺寸800x689
30w1000maleddriversch
图片尺寸1203x630
器及功率mosfet--pn8360p *输出线补偿功能 *内置原边电感量补偿电路
图片尺寸491x289
b628典型电路图:锂电池输入,输出5v应用.
图片尺寸640x718
pn8360电源ic的5v24a电源方案
图片尺寸800x458
场效应管典型开关线路分析
图片尺寸1298x554
联系卖家全部1个规格型号规格型号公称通径(dn)( mm )公称压力(pn)
图片尺寸360x360
六角形p沟道场效应晶体管开关电路图
图片尺寸1042x822