prognosis

预订prognosis: a memoir of my brain
图片尺寸279x400
2023年度盘点丨勇攀高峰 锐意进取,北京协和医院教授.
图片尺寸720x876
upregulation of liver kinase b1 predicts poor prognosis in
图片尺寸2150x1465
cme 26/02/15 – significance of pupillary dilat
图片尺寸720x540
molecular breakthrough may improve prognosis for pancreatic
图片尺寸1000x625
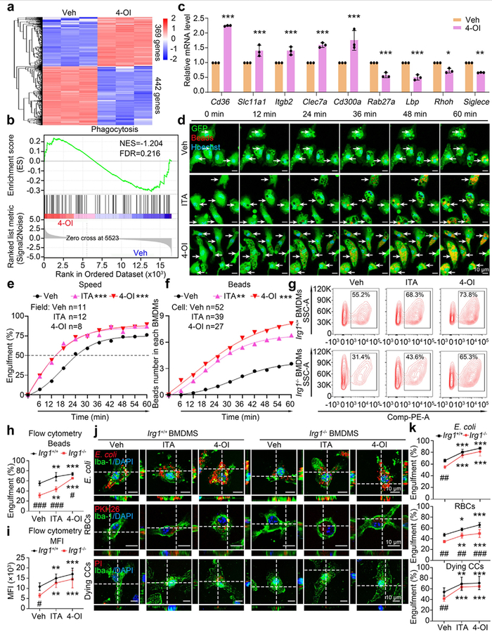
ebiomedicine李纤杨菲团队揭示调控巨噬细胞改善脑出血等疾病的新机制
图片尺寸700x469
【4周达】prognosis of neurological diseases
图片尺寸800x800
ebiomedicine李纤杨菲团队揭示调控巨噬细胞改善脑出血等疾病的新机制
图片尺寸700x900
ported for the prognosis.
图片尺寸968x1386
南方医科大学南方医院的5分论文因图片重复被关注
图片尺寸660x1010
预订endodontic prognosis: clinical guide for optimal
图片尺寸330x499
【预订】prognosis research in healthcare
图片尺寸267x400
海外直订医药图书prognosis in the rheumatic diseases 风湿疾病的
图片尺寸800x800
【预订】diagnosis & prognosis of aar affected
图片尺寸252x400
tumor suppressor pathway in breast cancer: prognosis, precision
图片尺寸785x1043
erythematosus: clinical features, risk factors and prognosis
图片尺寸1069x636
预订 ai self-driving cars prognosis: practical advan
图片尺寸267x400
【预订】prognosis in advanced cancer
图片尺寸277x400
预订prognosis of neurological disorders
图片尺寸281x400
intelligent fault diagnosis & prognosis for engineering syst
图片尺寸600x908