protel99se原理图

protel99se大作业答案
图片尺寸777x589
protel99se原理图设计!求大神帮忙看下哪错了?不胜感激!有追加分!
图片尺寸1004x531
人气代画做sch doc原理图protel99se dxp-altiumdesigner6.9松夏
图片尺寸750x464
帮忙看一下protel99se的原理图中的元件是什么
图片尺寸584x402
音频部分原理图protel99se
图片尺寸3230x2320
&绘图要求 1, 应用protel 99 se 的原
图片尺寸1151x761
用protel99se做电路图,各位帮我我看下这个图,我找了很久确实找不到
图片尺寸1096x452
protel99se画图 这个图的原理图怎么画?
图片尺寸4095x2416
电子cad:protel99se电路原理图与印制电路板设计(项目式教学)
图片尺寸800x800
附件为protel99se格式原理图.
图片尺寸1160x735
protel99se印刷电路板设计说明
图片尺寸920x690
2017年郑州交通职业学院protel99se课程设计pcb封装
图片尺寸968x987
protel99se原理图与pcb电路板图
图片尺寸837x571
protel99se遇到的问题
图片尺寸893x468
求高手帮我用protel99se把下面的原理图转成pcb图(就是要布置好的
图片尺寸637x514
第04章protel99se层次原理图
图片尺寸1080x810
1,启动protel99se,新建一个设计数据库文件,建立上图所示的原理图文件
图片尺寸478x283
黑金cyclone2fpga开发板ep2c8q208c开发protel99se原理图pcb文
图片尺寸1351x773
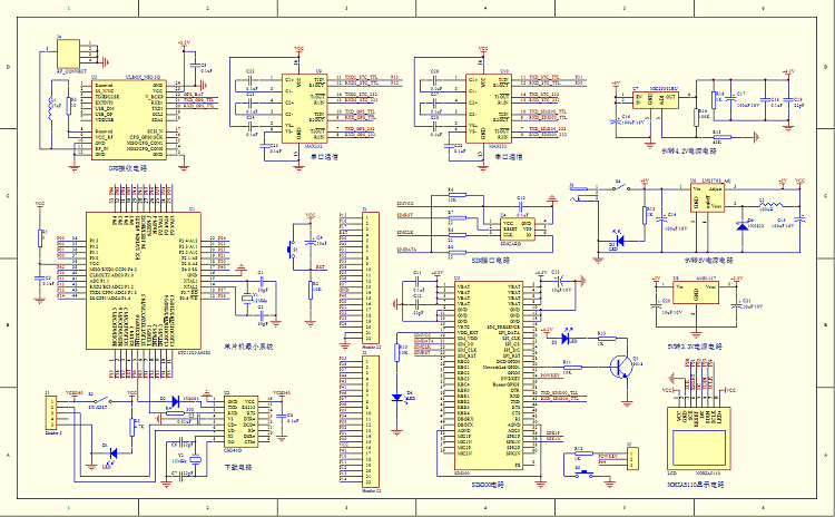
刚学protel99se用mega128做硬盘mp3刚画的一张图
图片尺寸1218x630
请问有谁能帮我用protel 99se做这个pcb图 做成后必须是ddb格式保存
图片尺寸591x518