prps图

特高频测试prps图谱
图片尺寸640x388
prpc & prpsc
图片尺寸1080x810
局部放电图谱时域信号波形prpd相位图谱prps三维图谱
图片尺寸531x515
spc高手p图请进
图片尺寸576x384
逆时光修复--prp技术在风湿科的应用
图片尺寸698x460
基于语义引导特征聚合的显著性目标检测网络
图片尺寸3150x1757
110kv35kv10kv用户变电站变配电监控解决方案
图片尺寸522x397
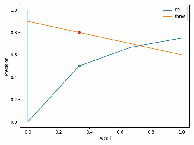
pr曲线 的 计算及绘制
图片尺寸533x370
prps牛仔裤
图片尺寸1080x1206
载体及菌株库
图片尺寸910x625
prps jeans in blue
图片尺寸1571x2000
yolov4画pr曲线
图片尺寸581x476
变电站特高频局放监测的电磁干扰特征影响因素
图片尺寸655x835
终于搞懂了pr曲线
图片尺寸640x480
最全pr曲线roc曲线以及auc计算公式详解
图片尺寸1390x1134
高压电缆头局放带电检测仪
图片尺寸642x787
prps牛仔裤水洗牛仔裤的天花板
图片尺寸1080x1024
高压电缆头局放带电检测仪
图片尺寸641x790
高压电缆头局放带电检测仪
图片尺寸640x419
目标检测中map的含义
图片尺寸460x351