pt100电路

探讨一下pt100常用的校准方式
图片尺寸1091x433
pt100测温电路经验
图片尺寸690x391
pt100温度传感器电路图
图片尺寸771x428
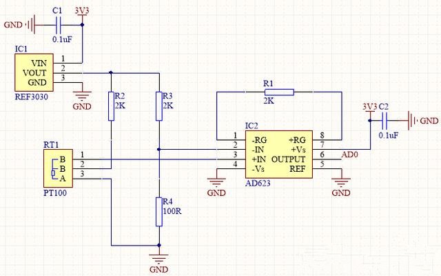
大佬们帮帮忙研究下这个pt100温度变送器电路
图片尺寸784x552
求教一个pt100测温电路低电压运放选型的问题
图片尺寸823x312
pt100热电阻的测温电路设计
图片尺寸680x319
三线制pt100铂电阻测温电路
图片尺寸1852x1656
pt100的电路
图片尺寸929x570
帮帮讲一下,这个pt100电路的工作原理,运放这一块不知道是怎么实现的.
图片尺寸985x296
基于pt100温度仪设计-电子电路图,电子技术资料网站
图片尺寸775x572
pt1000电路图
图片尺寸847x413
pt100仿真电路图
图片尺寸1263x893
pt100恒流源测温电路 - 米迦勒 - 米迦勒
图片尺寸1068x624
pt1000 电桥测温_mainbanp的博客-csdn博客_pt1000电桥测温电路原理
图片尺寸1618x605
铂电阻pt100温度信号测温电路 www.elecfans.com
图片尺寸1214x521
pt100采集 差分放大参考电路
图片尺寸1344x838
大佬们帮帮忙研究下这个pt100温度变送器电路
图片尺寸842x560
pt100温度传感器电路图原理
图片尺寸1244x433
买了pt100模块用51系列单片机开发
图片尺寸640x400
请教这个pt100电路怎么计算电阻值
图片尺寸1170x648