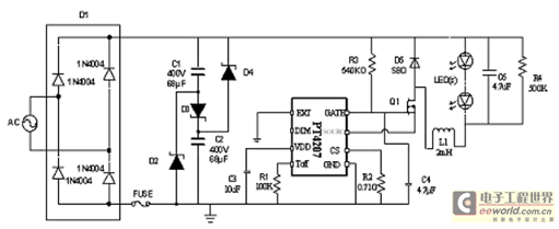
pt4501c芯片电路图

华润矽威pt4501c单晶优势方案
图片尺寸886x409
如图所示cd4511构成的四状态逻辑显示笔电路图.
图片尺寸1422x777
cd4511构成的四状态逻辑显示笔电路图
图片尺寸800x437
dianyuan.com 宽965x709高
图片尺寸965x709
关于cd4051通道选择后,经过运放问题时候没有输出 - 3721研发网
图片尺寸1024x404
高频rfid标签电路及芯片
图片尺寸1869x645
电路如下:和我画的线路图基本一样在板子上的接线如下:4脚是芯片主
图片尺寸698x462
一种自激振荡电路 - cn201710751770.
图片尺寸1000x931
两节串联锂电池充电管理芯片ic的充放电方案
图片尺寸1806x812
5v backup system with 12v buck ior automotive application(charge
图片尺寸2037x925
tl494可调电源电路图 (第1页)
图片尺寸1192x850
led日光灯驱动芯片pt4207典型应用线路
图片尺寸511x209
光收发组件光波导芯片模块用ntc热敏温度传感器
图片尺寸554x276
tps7a4501 tps7a4515 tps7a4518 tps7a4525 tps7a4533 app_33_25_lvs
图片尺寸643x145
文档下载 所有分类 工程科技 电子/电路 > 400w inverter-v501 ref 0
图片尺寸3566x2256
该声,光控制照明灯开关电路由电源电路,声控电路,光控电路,延时电路和
图片尺寸3944x1558
电流型 pwm 控制芯片
图片尺寸1240x1754
mc14541(cd4541)在家电中的应用
图片尺寸1727x1387
pt4515c单段式线性led驱动芯片
图片尺寸641x509
红外感应式灯控芯片pt8a2621及其应用-光电显示电路图-电子产品世界
图片尺寸872x454